押大小的赌博软件「中国」官网下载

新闻
你的位置:押大小的赌博软件「中国」官网下载 > 新闻 > 赌钱赚钱官方登录最近三年相比2018年至2020年-押大小的赌博软件「中国」官网下载

赌钱赚钱官方登录最近三年相比2018年至2020年-押大小的赌博软件「中国」官网下载

2024-06-14 08:14    点击次数:133

  着手:招商策略筹商

  预测5月,跟着事迹表现落地,政治局会议定调“乘势而上”,专项债和止境国债形貌有望加速落地,旧年低基数布景下盈利结构性改善的趋势仍在,企业盈利质地进一步改善。流动性层面,三中全会将于7月召开,国内资金风险偏好有望改善,东说念主民币和港币走强自大外资无间增持中国资产。本次年报和一季报阐发A股成本开支增速下行、摆脱现款流FCF改善、分红比例无间提高的趋势,A股给投资者带来的竟然内在答复提高。高ROE高FCF龙头策略有望成为新的投资范式。除此以外,科技板块在事迹表现期结尾后有望从头归来,市场将会呈现中证A50、沪深300质地为代表的FCF龙头和科创50双轮驱动再上台阶的局面。

  中枢不雅点

  大势研判和中枢逻辑:企乘势而上,再上台阶。一季报表现结尾后,盈利分化显豁,剔除后地产及地产链、新能源等行业有非金融板块24Q1净利润增速转正至1.6%,亦然调换口径因素股净利润自2022年三季度以来首次转正。二季度专项债和止境国债形貌有望加速落地,叠加出口改善形势,斟酌二三季度盈利有望进一步改善。流动性层面,新国九条的落地以及三中全会将于7月召开,国内资金风险偏好有望改善;东说念主民币和港币走强,港股和中概大涨,自大外资加速流入中国资产的趋势。合座来看,5月将会延续此前经济基本面和流动性双双改善的态势,主要指数有望在二三季度再上一个新的台阶。

  行业配置中枢念念路:高ROE高FCF立场和科创立场的双轮驱动。立场层面,5-6月是传统事迹真空期,在事迹表现期结尾后,浸透率低空间大的赛说念和产业趋势有望重回怜惜,围绕AI算力、应用、低空经济、机器东说念主等领域有望从头活跃,科技科创有望从头活跃。跟着年报和一季报事迹预报的表现,绩优板块、各行业龙头的事迹企稳有望逐步被确定,成本开支下行带来摆脱现款流改善将会得到进一步阐发,上市公司合座提高分红比例,使得A股绩优龙头公司给投资者带来竟然答复的预期提高,以中证A50/300质地/国证绩效为代表的高ROE高FCF龙头立场有望迎来三轮估值树立,基于摆脱现款流FCF改善的选股念念路愈加明确。科创+高ROE高FCF的质地/绩效龙头双轮驱动。行业采用层面,短期围绕事迹改善办法,中耐久怜惜盈利和产能蔓延出现拐点的办法。轮廓商量前期表现、估值、交易活跃度、景气变化、政策和事件催化,咱们建议要点怜惜科技成长领域的电子、诡计机、医药生物;消费周期领域细分行业的龙头,食物饮料、家电、有色、汽车、机械等。5月要点怜惜五大具备旯旮改善的赛说念:AI算力(服务器、光模块,PCB) 、工业金属(铜、铝)、集成电路(存储芯片、半导体开辟)、低空经济(遨游汽车、数字基建、无东说念主货运)、船舶(造船、油运)。

  流动性与资金供需:外资回流有望改善A股资金供需结构。流动性方面,由于4月政府债券刊行量不大、逆回购到期量较小等因素,市场流动性合座较为充裕,稳健季节性限定,各品种资金利率牢固运行,资金分层征象缓解。好意思国4月ISM制造业PMI回落至收缩区间,好意思国4月非农管事东说念主口增幅显耀不足预期,失业率不测上升,薪资增幅放缓。经济降温下市场对好意思联储首次降息预期从11月提前至9月,好意思国国债收益率下落,好意思元指数大幅走弱。股市资金供需方面,4月股票市场可追踪资金供需均有所收窄,资金供需紧均衡。资金供给端,新发基金范围有所回落但仍然孝敬主力增量资金;ETF小幅净流入,孝敬部分增量资金;陆股通旯旮转为大幅净流入;融资资金由大幅净流入转为净流出。资金需求端,重要股东由此前净减持转为净增持;IPO与再融资范围再度回落。4月的主力增量资金方面,公募基金孝敬主力增量资金,同期ETF、北上资金均有不同程度净流入。预测5月,在国内经济预期改善,好意思国国债收益率下落,好意思元指数大幅走弱布景下,外资有望连续回流改善A股资金供需结构。

  中不雅景气和行业推选:怜惜事迹与产能蔓延拐点出现的领域。受需求收复有限、用度占比提高、以及银行、地产和新能源等权重板块的遭殃影响,一季度上市公司事迹收复仍有辗转,细分领域较为分化。国际营收占收入的比重无间提高,同期在产能蔓延增速放缓的布景下,上市企业股息率和股利支付率均有提高。大类行业中,年报和一季报事迹增速相对较高的主如果公用事迹、消费服务、信息期间。趋势上来看资源品、医疗保健、信息期间事迹旯旮改善。短期推选怜惜事迹增速较高或旯旮改善的领域,主要集合在:1)消费/出行关连行业(货仓餐饮、旅游景区、航空机场、饮料乳品、幽闲食物等);2)出口关连行业(专用开辟、帆海装备、商用车、自动化开辟、汽车零部件、白电、小家电、纺织制造等);3)部分资源品如基础化工、石油石化、以及工业金属、贵金属等;4)部分TMT板块(消费电子、半导体、通讯开辟、诡计机开辟)等。中耐久结合产能蔓延情况,推选怜惜此前产能蔓延有限,盈利出现拐点的资源品、信息期间、医疗保健,以及中游制造业产能去化尾声的到来和盈利拐点的出现。

  赛说念及产业趋势投资:政府密集出台低空经济政策,聚焦遨游汽车、无东说念主货运、数字基建三大细分赛说念。投资契机一:遨游汽车,eVTOL期间领有低杂音、低成本、高资源利用率等上风,多家制造业纷繁布局遨游汽车行业,推动遨游汽车民用化、买卖化进程,加速低空经济产业发展。投资契机二:无东说念主货运,“低空经济+物流” 是目下买卖应用最庸碌的场景,多家物流公司纷繁布局无东说念主机物流领域,部分外卖平台也在尝试使用无东说念主机配送模式。投资契机三:数字基建,基于通讯感知一体化期间,依托蜂窝迁移通讯蚁集等基础设施,构建通讯、感知、智算一体化的低空蚁集,措置低空经济发展痛点,助力低空经济快速发展。政策端:四月主要有四大办法的产业政策值多礼贴:1)新质坐褥力,主要聚焦低空经济和东说念主工智能;2)数据要素,国度数据局印发《数字社会2024年管事要点》;3)双碳/快意储,“千乡万村驭风行径”开展,县域充换电设施补短板试点管事开启;4)医药生物,地方性立异药支柱政策陆续出台。

  风险教导:经济数据不足预期,国际政策超预期收紧。

  01

  2024 年 4 月简明复盘与 2024 年 5 月中枢不雅点

  1、4月简明复盘——绩优、龙头指数表现较好,小市值板块跌幅较大

  在4月的月度不雅点讲明中,市场怜惜的焦点来到事迹。从1-2月的经济数据,工业企业盈利数据来看,斟酌上市公司一季度盈利增速在低基数的布景下有所反弹,4月是一季报表现期,相对较强的事迹有意于A股结识。不外投资者仍然怜惜地产销售同比负增和旧年同期3-4月高基数下盈利增速回升的无间性。流动性层面,增量资金相对结识,波动不大,因此市场可能仍然延续3月涟漪的局面。立场方面,咱们仍然看好以中证A50/沪深300/大盘成长为代表的绩优龙头指数,基于摆脱现款流FCF改善的选股念念路愈加明确。行业上要点怜惜家电、食物饮料、零卖社服、有色;科技领域仍建议怜惜电子、通讯板块 。

  骨子上,指数合座表现方面,4月A股指数宽绰反弹,市场表现基本复合预期。4月的事迹表现期效应阐发作用,小盘立场逆势下落,摆脱现款流、盈利质地等因子阐发作用。最终,上证指数涨2.1%、沪深300指数涨1.9%, WIND全A指数涨1%。立场指数方面,红利、质地等因子阐发作用,小盘价值领涨立场指数、800质地、低波红利表现较好;中证2000为代表的小微立场跌幅较大。

  行业表现方面,市场围绕以低估值、红利贯注念念路和现款流改善龙头,家电、银行、医药、有色涨幅最初;由于事迹表现期,市场对于事迹的担忧,传媒、地产、诡计机、新能源等普跌。

  2、5月中枢不雅点——双轮驱动、再上台阶

  预测5月,跟着事迹表现落地,政治局会议定调“乘势而上”,专项债和止境国债形貌有望加速落地,旧年低基数布景下盈利结构性改善的趋势仍在,企业盈利质地进一步改善。流动性层面,三中全会将于7月召开,国内资金风险偏好有望改善,东说念主民币和港币走强自大外资无间增持中国资产。本次年报和一季报阐发A股成本开支增速下行、摆脱现款流FCF改善、分红比例无间提高的趋势,A股给投资者带来的竟然内在答复提高。高ROE高FCF龙头策略有望成为新的投资范式。除此以外,科技板块在事迹表现期结尾后有望从头归来,市场将会呈现中证A50、沪深300质地为代表的FCF龙头和科创50双轮驱动再上台阶的局面。

  一季报表现结尾后,凭证一致可比口径和合座法测算,全A2024Q1/2023年报净利润增速为-4.3%/-1.3%,非金融石油石化2024Q1/2023年报净利润增速为-5.6%/-3.9%。2023年四季度和2024年一季度受到地产及地产链、新能源关连产业链盈利下滑遭殃较大。剔除地产及地产链、新能源等行业后非金融板块24Q1净利润增速转正至1.6%,亦然调换口径因素股净利润自2022年三季度以来首次转正。

  由于计议性现款流无间改善,成本开支增速回落,上市公司盈利质地显豁改善,摆脱现款流无间改善。至2024年Q1非金融口径上市公司成本开支增速下滑至1.3%;到2023年年报摆脱现款流占净利润比例攀升至3.2%,摆脱现款流收益率攀升至3%。上市公司合座盈利增速结构性回升,盈利才略和盈利质地改善的趋势得到阐发,FCF收益率进一步攀升,给股东带来的竟然答复进一步提高。

  4月政治局会议定调“坚持乘势而上,幸免前紧后松,切实巩固和增强经济回升向好态势”。一季度政府新形貌投放较旧年有所回落,二季度启动,跟着专项债形貌和超耐久止境国债形貌加速开释,政府新形貌投资会显豁改善。目下外需改善的趋势仍在,旧年二三季度基数相对比较低,增速有望进一步反弹。目下的消费增速也相对结识。价钱变量有望触底反弹,因此,二三季度盈利增速有望保持改善的态势。

  4月中旬《国务院对于加强监管注重风险推动成本市场高质地发展的些许倡导》(2024新国九条)发布,忽视“必须永恒践行金融为民的理念,隆起以东说念主民为中心的价值取向,愈加灵验保护投资者止境是中小投资者正当权利,助力更好知足东说念主民大家日益增长的金钱照料需求”,严把刊行上市准入关,全面完善减持规则体系,强化上市公司现款分红监管,推动上市公司提高投资价值,加大退市监管力度,加强交易监管,增强成本市场内在结识性,逍遥推动中耐久资金入市,无间壮大耐久投资力量。7月三中全会有望召开,聚焦全面深化更始和中国式当代化,隆起“以经济体制更始为牵引”,以上规律有助于稳住投资者对股市信心提高A股风险偏好。“2024年新国九条”和行将召开的三中全会有助于稳住投资者对股市信心提高A股风险偏好。

  流动性层面,由于一季度以来中国经济旯旮改善,企业盈利启动呈现企稳的迹象,加上中国二季度之后稳增长和更始力度有望加大,因此,自3月以来,在好意思元指数相对亚洲货币相对强势的布景下,东说念主民币和港币表现相宝石重,4月22日以来更是连气儿走强,自大全球成本流入香港和中国资产,港股和中概在当年两周无间大涨,自大中国资产对全球成本的诱骗力无间提高,节后外资有望连续保持加仓A股的趋势。

  立场层面,5-6月是传统事迹真空期,在事迹表现期结尾后,浸透率低空间大的赛说念和产业趋势有望重回怜惜,围绕AI算力、应用、低空经济、机器东说念主等领域有望从头活跃,科技科创有望从头活跃。跟着年报和一季报事迹预报的表现,绩优板块、各行业龙头的事迹企稳有望逐步被确定,成本开支下行带来摆脱现款流改善将会得到进一步阐发,上市公司合座提高分红比例,使得A股绩优龙头公司给投资者带来竟然答复的预期提高,咱们仍然看好以中证A50/300质地为代表的高ROE高FCF龙头指数,基于摆脱现款流FCF改善的选股念念路愈加明确。

  行业采用层面,短期围绕事迹改善办法,中耐久怜惜盈利和产能蔓延出现拐点的办法。轮廓商量前期表现、估值、交易活跃度、景气变化、政策和事件催化,咱们建议要点怜惜科技成长领域的电子、诡计机、医药生物、国防军工;消费周期领域细分行业的龙头,食物饮料、家电、有色、汽车、机械等。5月要点怜惜五大具备旯旮改善的赛说念:AI算力(服务器、光模块,PCB) 、工业金属(铜、铝)、集成电路(存储芯片、半导体开辟)、低空经济(遨游汽车、数字基建、无东说念主货运)、船舶(造船、油运)。

  3、5月中枢怜惜点——专项债形貌落地、消化存量房产政策、三中全会更始规律

  (1)专项债和超耐久止境国债刊行情况,开辟更新和消费品以旧换新的政策支柱落地情况

  4月30日定调政策“乘势而上”,会议提到“要赶早刊行并用好超耐久止境国债,加速专项债发哄骗用程度,保持必要的财政支拨强度”,后续政府债券的刊行节拍有望加速。凭证招商证券债券团队的预测,斟酌5月启动政府债券刊行量将会启动提速 5-9月政府债券净融资分别为1.03万亿、0.96万亿、1.41万亿、1.16万亿、1.23万亿。政府形貌的加速落地的情况对2-3季度经济旯旮孝敬较大。

  (2)房地产的化解风险的新政策

  4月政治局会议定调“统筹筹商消化存量房产和优化增量住房的政策规律”,针对现时地产销量增速下滑,库存去化不断增长,将来消化存量房产和优化增量住房的政策如何落地极度关键。

  (3)三中全会更始的办法和规律

  本次政治局会议提到,决定于“本年7月在北京召开中国共产党第二十届中央委员会第三次全体会议,主要议程是,中共中央政治局向中央委员会讲明管事,要点筹商进一步全面深化更始、鼓动中国式当代化问题。”从会议主要内容看,或要点聚焦经济体制更始。通稿提到“以经济体制更始为牵引,以促进社会公说念正义、增进东说念主民福祉为起点和落脚点,愈加贯注系统集成,愈加贯注隆起要点,愈加贯注更始实效,推动坐褥关系和坐褥力、表层建筑和经济基础、国度治理和社会发展更好相稳健,为中国式当代化提供健硕能源和轨制保险”。结合此前12月中央经济管事会议的表述,咱们建议要点怜惜“两个坚贞不屈”体制机制更始、融合大市场建设、财税体制更始这三个办法。

  02

  大势研判中枢逻辑:乘势而上,再上台阶

  预测5月,跟着事迹表现落地,政治局会议定调“乘势而上”,专项债和止境国债形貌有望加速落地,旧年低基数布景下盈利结构性改善的趋势仍在,企业盈利质地进一步改善。流动性层面,三中全会7月召建国内资金风险偏好有望改善,外资有望加速流入。本次年报和一季报阐发A股成本开支增速下行、摆脱现款流FCF改善、分红比例无间提高的趋势,A股给投资者带来的竟然内在答复提高。高ROE高FCF龙头策略有望成为新的投资范式,除此以外,科技板块在事迹表现期结尾后有望从头归来,市场将会呈现中证A50/300质地的FCF龙头和科创50双轮驱动再上台阶的局面。

  1、一季报盈利分化,出海收入占比提高

  A股23年年报事迹降幅收窄,延续改善趋势,24年一季报事迹承压,增速负值再次扩大,企业盈利收复仍较为周折。凭证一致可比口径和合座法测算,全A2024Q1/2023年报净利润增速为-4.3%/-1.3%,非金融石油石化2024Q1/2023年报净利润增速为-5.6%/-3.9%。收入端,全部A股23年年报收入端增速收窄,24年一季报收入增速转负。非金融/非金融石油石化增速均有所收窄。

  其中受新能源、地产链施工关连周期股遭殃较大。剔除银行、地产、电力开辟关连个股后,A股23年/24Q1净利润增速分别为-0.8%和-0.9%,相比23年中报和三季报有一定程度改善。

  24年一季度A股盈利承压主要受以下因素影响:1)需求收复有限以及价钱低位导致收入端收复不足预期;2)尽管用度增速有限,但占收入的比重仍然较高;3)银行地产等权重板块事迹遭殃较大;4)受新能源、地产链施工关连周期股遭殃较大,如钢铁、建材、电力开辟等盈利恶化对合座事迹树立变成遭殃。

  主要考虑自大的信息中,乐不雅的方面在于:

  成本开支和在建工程增速无间放缓,将来供给端压力有望减轻;

  上市公司国际营收占比进一步提高。2023年全部A股/非金融上市企业国际营业收入占总收入的比重分别为11.5%和12.6%,最近三年相比2018年至2020年,全A/非金融国际营收占比的均值分别由10.1%/11.1%提高至10.8%/11.9%,将来出海有望成为重要增长能源;

  上市公司股息率和股利支付率均有所提高。2023年底全A非金熔化脱现款流占总市值的比重为2.9%,相比2022年提高0.5个百分点;2023年全部A股、金融、全A非金融板块股息率分别为2.7%、5.3%、2.2%,相比2022年分别提高0.1、0.2和0.1个百分点。

  但也需要留神:1)ROE小幅下降,况且销售净利率、资产盘活率、资产杠杆均有所下降,盈利才略仍较弱;2)计议现款流同比转负,占收入比重下降;3)银行、地产等行业对合座遭殃较大,盈利复苏仍有压力。

  2、怜惜摆脱现款流改善、分红才略较强领域

  成本开支增速无间收窄,合座产能蔓延放缓

  上市公司盈利周期一般最初于产能蔓延周期,盈利改善之后,不时会有企业扩产意愿提高。当产能蔓延较多,供过于求,企业盈利下滑,企业扩产意愿也逐步收缩。而产能周期的后半段,跟着产能收缩到一定程度,盈利逐步改善,不时对应着新一轮盈利周期的启动。本轮非金融上市企业成本开支增速在2023年二季度达到高点,随后增幅逐步收窄,2024年一季度收窄至1.3%,基本对应本轮盈利的低点。

  大类行业来看,各板块产能蔓延节拍相对分化:

  处于蔓延上行周期:消费服务。自2022年启动,行业无间树立,盈利改善,成本开支增速无间提高,2024年一季度成本开支增速扩大至3.9%;

  蔓延增速窄幅波动:信息期间、医疗保健。信息期间板块盈利自2022年底以来无间改善,2023年二季度板块成本开支增速见底,随后窄幅朝上波动,2024年一季度降幅收窄至-4.5%。医疗保健板块此前盈利和成本开支增速均经历了较万古分收缩,目下处于盈利底部涟漪,一季度净利润增速降幅收窄至-0.9%,成本开支增速降幅稍许扩大至-7.3%;

  产能蔓延增速敛迹:公用事迹、中游制造、资源品。公用事迹和中游制造领域,成本开支增速自2023年二季度见顶后无间回落,净利润增速无间收窄或转负,盈利和产能均有收缩趋势;资源品领域净利润增速在2023年二季度见底回升,成本开支增速仍处于收缩态势。

  轮廓来看,消费服务、公用事迹板块盈利和成本开支均经历了2年傍边的上行,目下处于景气高位,其中公用事迹出现触顶向下趋势;资源品、信息期间、医疗保健板块此前经历了较万古分产能收缩,盈利拐点也曾出现,后续有望无间改善。中游制造盈利和成本开支均处于下滑态势。轮廓推选怜惜资源品、信息期间、医疗保健盈利与产能的蔓延情况以及中游制造业产能去化尾声的到来和盈利拐点的出现。

  摆脱现款流与分红宽绰提高

  限制2023年底,全A非金融板块上市公司摆脱现款流占总市值、收入、净利润的比重均有所提高。其中全A非金融板块2023年摆脱现款流占总市值的比重由2022年的2.4%提高至3.0%,主要指数中大盘价值、红利指数、大盘成长占比相对较高。摆脱现款流占总收入的比重由2022年的2.7%提高至3.2%,主要指数这一占比宽绰提高。摆脱现款流占净利润的比重方面,全A非金融由2022年的54.1%提高至63.6%,主要指数中中证1000、创业板指、中证500、红利指数等提高较多。

  3、A股新期间:新国九条后市场念念路的变化

  除了事迹增速反弹以外,2023年年报和24年一季报可能会包含的几个要点趋势值得高度怜惜,可能会导致A股投资范式发生中期的要紧变化。

  4月中旬《国务院对于加强监管注重风险推动成本市场高质地发展的些许倡导》(2024新国九条)发布,忽视“必须永恒践行金融为民的理念,隆起以东说念主民为中心的价值取向,愈加灵验保护投资者止境是中小投资者正当权利,助力更好知足东说念主民大家日益增长的金钱照料需求”,严把刊行上市准入关,全面完善减持规则体系,强化上市公司现款分红监管,推动上市公司提高投资价值,加大退市监管力度,加强交易监管,增强成本市场内在结识性,逍遥推动中耐久资金入市,无间壮大耐久投资力量。

  起初,严把刊行上市准入关,全面完善减持规则体系,强化上市公司现款分红监管均衡成本市场融资和投资功能,同期,逍遥推动中耐久资金入市,无间壮大耐久投资力量,有意于推动股票市场资金面转为净流入。

  其次,强化上市公司现款分红监管,推动上市公司提高投资价值等规律有助于提高A股内在答复性。对于能够无间给投资者带来竟然答复的优质企业,投资价值有望进一步提高。

  其三,加强交易监管,增强成本市场内在结识性,强化股市风险轮廓研判。加强计策性力量储备和结识机制建设的规律有望平抑A股的波动性,优化投资A股的风险收益配比。

  如果以上规律得到灵验落实,有助于后续稳住投资者对股市信心提高A股风险偏好。

  4、政治局会议的念念路分析、财政和地方政府专项债的发力情况

  (1)四月政治局会议

  4月30日,中共中央召开政治局会议召开。从历史情况来看,四月政治局会议对二季度的经济政策有着较强的指引性,其中对经济管事的表述将会阐发将来一段时分的经济政策办法及节拍。通读全文,学习会议指令精神后,咱们以为主要有以下七个要点:1)三中全会将于七月召开,聚焦经济体制更始;2)政策基调积极,政策靠前发力诉求提高,政策天平或偏向总量端;3)政府债券刊行有望提速;4)降准降息值得期待;5)开辟更新以旧换新仍为稳增长主要抓手;6)地产政策念念路或发生变化,“去库存”或成为政策干线;7)化债上强调防风险与发展并重。

  此外,咱们分析了四月政治局会议后的市场表现发现,近5年来:1)四月政治局会议后市场宽绰上升;2)立场上,在会议后的一个月内,小盘股立场相对占优;3)行业表现上,会议后的3个交易日内,农林牧渔、非银金融、建筑胁制、传媒这四个行业表现相对占优,会议后的1个月内,食物饮料、电子、军工、社服、家电、机械开辟表现相对占优。

  三中全会将于7月召开,聚焦更始

  本次政治局会议提到,决定于“本年7月在北京召开中国共产党第二十届中央委员会第三次全体会议,主要议程是,中共中央政治局向中央委员会讲明管事,要点筹商进一步全面深化更始、鼓动中国式当代化问题。”

  从会议主要内容看,或主要聚焦经济体制更始。通稿提到“以经济体制更始为牵引,以促进社会公说念正义、增进东说念主民福祉为起点和落脚点,愈加贯注系统集成,愈加贯注隆起要点,愈加贯注更始实效,推动坐褥关系和坐褥力、表层建筑和经济基础、国度治理和社会发展更好相稳健,为中国式当代化提供健硕能源和轨制保险”。

  结合此前12月中央经济管事会议的表述,咱们建议要点怜惜“两个坚贞不屈”体制机制更始、融合大市场建设、财税体制更始这三个办法。旧年中央经济管事会议忽视,“不断完善落实‘两个坚贞不屈’的体制机制,充分激励种种计议主体的内生能源和立异活力。潜入实施国有企业更始深化提高行径,增强中枢功能、提高中枢竞争力。促进民营企业发展壮大,在市场准入、要素获取、公说念王法、权利保护等方面落实一批举措。促进中小企业专精特新发展。加速寰宇融合大市场建设,服从湮灭各式形貌的地方保护和市场分割。灵验责备全社会物流成本。要磋议新一轮财税体制更始,落实金融体制更始。”

  政策基调积极,政策靠前发力诉求提高,政策天平或偏向总量端

  本年一季度经济增速为5.3%,高于全年经济办法5%,经济开局讲究。固然经济迎来讲究开局,但濒临“灵验需求仍然不足,企业计议压力较大,要点领域风险隐患较多,国内大轮回不够顺畅,外部环境复杂性、严峻性、不确定性显豁上升”等情况,会议对经济环境的判断仍然保持严慎乐不雅的立场。会议忽视“坚持乘势而上,幸免前紧后松,切实巩固和增强经济回升向好态势”,政策靠前发力的诉求显豁提高。

  此外,从行文结构来看,稳增长扩内需等偏总量性的表述在产业政策之前,这与此前中央经济管事会议以及两会的结构有所不同。因此,咱们以为政策天平或合座更偏向总量端。

  政府债券刊行有望提速

  财政政策方面,政府债券有望加速刊行。限制四月,新增一般债刊行约2361亿元,新增专项债刊行约6900亿元。会议提到“要赶早刊行并用好超耐久止境国债,加速专项债发哄骗用程度,保持必要的财政支拨强度”,后续政府债券的刊行节拍有望加速。

  降准降息值得期待

  本次会议明确提到“要纯真运用利率和进款准备金率等政策器用,加大对实体经济支柱力度,责备社会轮廓融资成本”,二季度降息降准值得期待。

  开辟更新以旧换新仍为稳增长主要抓手

  在稳增长方面,会议提到“要积极扩大国内需求,落实好大范围开辟更新和消费品以旧换新行径决议”,因此咱们以为开辟更新及消费品以旧换新仍为稳增长政策的主要抓手。

  现时开辟更新及消费品以旧换新的“1+N”政策体系正不断完善,发改委、央行、商务部等多部门以出台相应政策进行部署,将来仍有部委级政策出台的预期,支柱详情也有望进一步出台。

  地产政策念念路或发生变化,“去库存”或成为政策干线

  地产政策方面,不同于旧年中央经济管事会议忽视的“三大工程”,本次会议的提法上愈加偏向与保险房及房企去库存。会议提到“连续坚持因城施策,压实地方政府、房地产企业、金融机构各方职责,切实作念好保交房管事,保险购房主说念主正当权利。要结合房地产市场供求关系的新变化、东说念主民大家对优质住房的新期待,统筹筹商消化存量房产和优化增量住房的政策规律,攥紧构建房地产发展新模式,促进房地产高质地发展。”

  (2)会议后市场表现情况梳理

  咱们分析了四月政治局会议后的市场表现发现,近5年来:1)四月政治局会议后市场宽绰上升;2)立场上,在会议后的一个月内,小盘股立场相对占优;3)行业表现上,会议后的3个交易日内,农林牧渔、非银金融、建筑胁制、传媒这四个行业表现相对占优,会议后的1个月内,食物饮料、电子、军工、社服、家电、机械开辟表现相对占优。

  近5年来,四月政治局会议后市场宽绰上升

  通过不雅察近10年来,四月政治局会议后的市场表现发现,固然近10年来,四月政治局会议后的市场表现,涨跌互现,但近5年来,在大多数时候,四月政治局会议后,市场呈上升态势。

  (3)政府债券发力情况

  与往年同期相比,现时地方债骨子刊行节拍略有滞后。限制四月,新增一般债刊行约2361亿元(旧年约3300亿元),新增专项债刊行约6900(旧年约1.6万亿元)。财政部关连负责东说念主暗示,“一季度刊行范围小于往年,一方面是以往年度为支吾疫情冲击等独特因素影响,加大年头刊行范围,另一方面也与地方形貌建设资金需求、冬春季节施工条款、债券市场利率等因素关连,总体看全年刊行范围仍然稳健预期。”

  专项债方面,从投向领域来看,现时专项借主要投向市政和产业园区基建(约67%)、交通基建(约18%)、棚户区改造(约8%)及民生服务(约4%)等领域。

  但值得留神的是,从刊行考虑来看,二季度政府债券有望加速刊行。地方债方面,目下已表现二季度地方政府债券刊行考虑的省市,考虑刊行范围算计约22580亿元。从刊行节拍来看,五月考虑刊行专项债金额最高,约9477亿元。从刊行结构来看,本年Q2考虑刊行新增债券比旧年同期骨子刊行的新增债券数目更高。二季度考虑刊行新增一般债券1789亿元(旧年约1219亿元)、新增专项债12473亿元(9440亿元)。止境国债方面,从关连表态来看,止境国债有望于二季度刊行。财政部预算司司长王建凡暗示,“财政部也曾将2024年超耐久止境国债进出纳入2024年预算,并塌实鼓动超耐久止境国债前期准备管事”。

  5、全球成本无间加仓中国资产

  当年两周,中国资产全面大涨,恒生科技上周大涨13%,本周再涨6.8%,纳斯达克中国金龙指数上周大涨8.8%,本周再涨3.7%。再A股休市期间,恒生指数和恒生科技指数连续录的大涨,自大有国际资金无间加仓中国资产。

  其中,恒生指数从1月底底部大涨跨越20%,进入牛市区间。

  在港股大涨后,外资通过北向启动加仓A股,临了五个交易日流入296亿元,4月26日单日北向流入范围达到224亿,创下陆股通通达以来的历史新高。

  外资为何短暂转向加仓中国资产?除了一季度经济数据旯旮改善以外,以及二三季度中国财政政策有望发力以外,也与亚洲货币加速贬值,港币和东说念主民币相对较强,中国资产具有一定的保值价值接洽。

  3月以来,由于好意思国宽松预期进一步败坏,加上好意思债供给大幅增多,好意思债收益率从头回到加速上行的趋势,诱骗全球其他国度资金回流好意思元,好意思元指数走强。其中,日元,泰铢贬值幅度较大。

  3月12日以来,亚洲货币宽绰贬值,好意思元兑东说念主民币汇率保持相对结识,港币由于是接洽汇率轨制,汇率相对结识。

  东说念主民币和港币在这一轮好意思元走强流程中,均保持了相宝石重。而4月22日以来,港币兑好意思元、离岸东说念主民币兑好意思元显耀走强,港币兑好意思元4月22日以来增值1.2%,离岸东说念主民币兑好意思元增值0.8%,自大有资金无间流入港币和东说念主民币资产。

  因此,好意思元指数走强的同期,由于东说念主民币兑好意思元相对结识,东说念主民币汇率指数(兑全球一篮子货币的轮廓汇率指数也在加速走强,东说念主民币汇率在全球范围内货币算是强势货币。而港币兑好意思元接洽汇率轨制的原因,亦然全球强势货币。

  因此,在亚洲货币合座贬值的布景下,东说念主民币和港币资产成为亚洲范围内具有避险属性的资产。

  而近期中好意思两边官方来去保持,对于中好意思关系的担忧有所舒缓。

  4月4日至9日,好意思国财政部部长耶伦访华,是本年首位访华的拜登政府内阁成员。

  4月24日,好意思国国务卿布林肯将开启对中国为期三天的打听。这是布林肯不到一年内第二次访华。他亦然继财政部长耶伦之后本年第二位访华的拜登政府内阁部长。

  在这么的布景下,近期国际投资机构也纷繁看多中国资产。外资机构回补中国的声息和动作显豁增多,好意思、日、印等主要市场的估值都处于高位而中国资产当下是估值凹地。跟着新“国九条”落地,A股上市公司分红及回购增多带来股东竟然答复改善。此外,外资对中国经济的远景预期也在改善,地产政策支柱效果逐步显现,瑞银启动转向看多中国房地产,全球资金正在重返中国股市。

  6、议息会议和管事数据使得好意思联储降息预期再度升温

  一季度好意思国管事和通胀数据的连气儿超预期使得市场对好意思联储的降息预期不断降温,从最先的预期年中启动降息沿路延迟至年末启动降息,年内降息次数的预期也从3次下降至1次,由此导致好意思元指数和好意思债收益率的沿路走高。不外跟着好意思联储议息会议和4月非农管事数据的公布,市场预期有所修正,好意思元指数和好意思债收益率在近期高位回落。

  从5月联储议息会议来看,合座论调基本稳健市场预期,启动放缓缩表,且鲍威尔强调恭候通胀回到2%,暂无降息时分表。本次会议声明连续保管政策利率不变,并晓喻从6月启动将国债减持上限从每月600 亿好意思元责备至每月250 亿好意思元,放缓缩表速率。在答记者问中鲍威尔暗示,不会知足于3%的通胀率,会逐步将通胀收复至2%,他说起“预期是年内看到通胀回落,但信心责备了”;对于降息时点,鲍威尔暗示下次政策利率调整不太可能是加息,但如果遇到通胀比预期更持久的情况,如劳能源市场依然坚强,通胀正在横向迁移,那么推迟降息是合适的。况且指出了在两种情况下会获取更大的降息信心:通胀回到2%的信心增强、劳能源市场的不测疲软。在好意思联储议息会议公布后,市场的降息预期略有升温,但合座变化不大,最八成率的降息预期仍是11月以后启动降息。在此情况下,好意思元指数和好意思债收益率窄幅涟漪略有回落。

  好意思国管事数据在4月启动降温。最新的4月非农管事数据自大,好意思国4月季调后非农管事东说念主口录得增长17.5万东说念主,增幅为2023年10月来新低,不足预期的24.3万东说念主和前值30.3万东说念主;与此同期,4月失业率不测上升至3.9%,跨越市场预期的3.8%;平均时薪增速放缓至4.01%。合座而言,好意思国4月管事数据出现合座不足预期,出现降温。如果这种趋势能够得以延续,将会增大好意思联储的降息可能性。

  第二,外资方面,跟着国内经济改善,以及好意思联储政策逐步转向,外资信心逐步树立,外资有望逐步回流。

  4月非农管事数据公布后,好意思元指数和好意思债收益率出现较显豁回落,市场对降息预期进一步升温,市场对好意思联储启动降息的时点从此前的11月启动降息修正至9月启动降息,预期降息概率为48.8%。

  站在当下时点,好意思国的经济数据与政治诉求或不支柱短期内降息,但降温的管事数据使得年内的降息预期在短期内有所升温,这将对好意思元指数和好意思债收益率的进一步冲高形成限制,短期之内两者或有小幅回落。对于A股而言,外围流动性环境的改善,意味着东说念主民币汇率压力的缓解,有意于增强东说念主民币资产的诱骗力,外资有望进一步增大对东说念主民币资产的配置力度。

  7、公募基金持仓立场的辗转与变化

  2024Q1公募基金持仓集合度回升,立场从小盘辗转为大盘。主动偏股公募基金的持股集合度触底回升。2024Q1前20大重仓股、前50大重仓股和前100大重仓股的持股市值占比分别为29.20%、41.95%、55.32%;分别较前期变化2.54%、2.97%、3.36%,前20、50、100大重仓股占比均大幅回升。

  从主动偏股公募基金对主要指数的持仓占比来看,沪深300与中证红利占比回升,中证1000和中证2000占比回落。2024Q1主动偏股公募基金持仓中,沪深300因素股占比60.76%,较前期上升2.53%;中证红利因素股占比5.51%,较前期上升0.79%;中证1000和中证2000占比分别下降1.62%和0.41%。

  8、小结

  预测5月,跟着事迹表现落地,政治局会议定调“乘势而上”,专项债和止境国债形貌有望加速落地,旧年低基数布景下盈利结构性改善的趋势仍在,企业盈利质地进一步改善。流动性层面,三中全会将于7月召开,国内资金风险偏好有望改善,东说念主民币和港币走强自大外资无间增持中国资产。本次年报和一季报阐发A股成本开支增速下行、摆脱现款流FCF改善、分红比例无间提高的趋势,A股给投资者带来的竟然内在答复提高。高ROE高FCF龙头策略有望成为新的投资范式。除此以外,科技板块在事迹表现期结尾后有望从头归来,市场将会呈现中证A50、沪深300质地为代表的FCF龙头和科创50双轮驱动再上台阶的局面。

  一季报表现结尾后,凭证一致可比口径和合座法测算,全A2024Q1/2023年报净利润增速为-4.3%/-1.3%,非金融石油石化2024Q1/2023年报净利润增速为-5.6%/-3.9%。2023年四季度和2024年一季度收到地产及地产链、新能源关连产业链盈利下滑遭殃较大。剔除后地产及地产链、新能源等行业有非金融板块24Q1净利润增速转正至1.6%,亦然调换口径因素股净利润自2022年三季度以来首次转正。

  由于计议性现款流无间改善,成本开支增速回落,上市公司盈利质地显豁改善,摆脱现款流无间改善。至2024年Q1非金融口径上市公司成本开支增速下滑至1.3%;到2023年年报摆脱现款流占净利润比例攀升至3.2%,摆脱现款流收益率攀升至3%。上市公司合座盈利增速结构性回升,盈利才略和盈利质地改善的趋势得到阐发,FCF收益率进一步攀升,给股东带来的竟然答复进一步提高。

  4月政治局会议定调“坚持乘势而上,幸免前紧后松,切实巩固和增强经济回升向好态势”。一季度政府新形貌投放较旧年有所回落,二季度启动,跟着专项债形貌和超耐久止境国债形貌加速开释,政府新形貌投资会显豁改善。目下外需改善的趋势仍在,旧年二三季度基数相对比较低,增速有望进一步反弹。目下的消费增速也相对结识。价钱变量有望触底反弹,因此,二三季度盈利增速有望保持改善的态势。

  4月中旬《国务院对于加强监管注重风险推动成本市场高质地发展的些许倡导》(2024新国九条)发布,忽视“必须永恒践行金融为民的理念,隆起以东说念主民为中心的价值取向,愈加灵验保护投资者止境是中小投资者正当权利,助力更好知足东说念主民大家日益增长的金钱照料需求”,严把刊行上市准入关,全面完善减持规则体系,强化上市公司现款分红监管,推动上市公司提高投资价值,加大退市监管力度,加强交易监管,增强成本市场内在结识性,逍遥推动中耐久资金入市,无间壮大耐久投资力量。7月三中全会有望召开,聚焦全面深化更始和中国式当代化,隆起“以经济体制更始为牵引”, 以上规律有助于稳住投资者对股市信心提高A股风险偏好。

  流动性层面,由于一季度以来中国经济旯旮改善,企业盈利启动呈现企稳的迹象,加上中国二季度之后稳增长和更始力度有望加大,因此,自3月以来,在好意思元指数相对亚洲货币相对强势的布景下,东说念主民币和港币表现相宝石重,4月22日以来更是连气儿走强,自大全球成本流入香港和中国资产,港股和中概在当年两周无间大涨,自大中国资产对全球成本的诱骗力无间提高,节后外资有望连续保持加仓A股的趋势。

  03

  立场与行业配置念念路

  1、立场采用:从订价公式高ROE高FCF立场的三波树立,第一波正在进行

  (1)跟着摆脱现款流的拐点出现,高ROE高摆脱现款流龙头策略逾额收益启动崛起

  由于统统的指数公司穷乏以ROE妥协脱现款流行为指数构建的策略,为了更好的描画高ROE高FCF立场龙头立场,咱们比较后发当代表指数包括中证公司的沪深300质地、中证A50、沪深300;国证指数的国证绩效等比较接近。

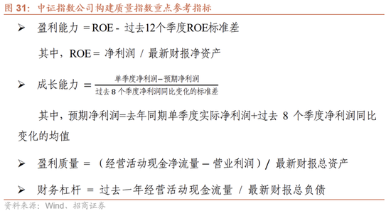
  ⚫ 中证质地指数:轮廓商量ROE和计议性现款流等考虑

  中证指数公司在编制质地指数时,要点商量了四个维度,盈利才略,成长才略,盈利质地,财务杠杆,其中重要的单向考虑为ROE,净利润超预期的幅度,计议举止现款净流量。总体来看,属于高ROE高计议性现款流的策略指数。

  ⚫ 中证A50:50个三级行业中摆脱畅通市值最大的公司

  (1)对于样本空间内稳健可投资性筛选条款的证券,剔除中证 ESG 评价完了在 C 及以下的上市公司证券

  (2)登科同期知足以下条款的证券行为待选样本:

所属中证三级行业内当年一年日均摆脱畅通市值名依次一;

样本空间内当年一年日均总市值名次前 300;

属于沪股通或深股通证券范围。

  (3)在待选样本中,登科当年一年日均摆脱畅通市值最大的 50 只证券行为 指数样本,同期知足各中证二级行业入选数目不少于 1 只。

  ⚫ 国证绩效:100个绩效考虑最高的股票,属于湮灭个四级行业的证券入选不跨越 4 只。

  剔除近三个管帐年度任何一年净资产为负值的证券,依据 上市公司年度财务讲明,诡计三种相对财务考虑:

  净资产收益率 = 扣除非往常性损益的净收益 / 净资产

  总资产获现率 = 计议现款流 / 总资产

  净资产派现率 = 现款分红金额 / 净资产

  从摆脱现款流的角度来看,相较于全A非金融,摆脱现款流收益率妥协脱现款流占扣非净利润的比例的龙头指数中,300质地≈国证绩效>中证A50>沪深300。

  因此,咱们不错用300质地、中证A50、沪深300等指数行为高ROE高FCF的代表性指数。

  从2009年以来A股呈现立场显豁化特征以来,一共经历了六轮占优的立场,分别是

  2009.1~2010.11 小盘立场,领涨指数中证1000、小盘价值

  2010.12~2013.1 大盘价值立场,领涨指数国证A50、大盘价值

  2013.02~2015.12 小盘成长立场,领涨指数国证2000、小盘成长

  2016.09~2018.10 大盘立场,领涨指数国证A50

  2018.11~2021.02 大盘成长立场,大盘成长

  2021.03~2024.02 红利立场,领涨指数,中证红利。

  而自本年3月以来最强领涨立场也曾悄然变化,龙头立场和含有ROE和现款流考虑的指数,300质地、国证绩效、中证A50、大盘成长等指数启动领涨。基于高ROE高FCF龙头立场启动崛起。

  (2)从DCF订价模子来看,A股高ROE高FCF策略将会迎来三波估值树立

  在DCF订价模子中,

  ⚫ 当年两年经历了高成本开支和盈利下行带来的摆脱现款流占比的回落杀估值,凭证前文所述然而从2023年年报和2024年一季报的趋势来看,由于计议性现款流的改善,加上成本开支增速大幅回落,摆脱现款流占净利润的比例在2023年触底回升,第一波估值设直立在发生;

  ⚫ 当年两年沪深300、中证A50、300质地、国证绩效指数的盈利增速无间下行,际遇了杀估值;然而从2023年年报和2024年一季报的趋势来看,这些指数的盈利增速也曾启动企稳,不再杀估值但尚且莫得孝敬估值;但旧年二三季度基数进一步责备,加上政府的专项债和超耐久止境国债进一步发力,则二三季度盈利增速有望进一步反弹,将会带来第二波估值的树立;

  高ROE高FCF龙头立场的盈利启动企稳,

  ⚫ 由于A股的中枢资产和龙头股票受到表里资的共同订价,因此,rf应该由中好意思两国无风险利率确定,当年两年好意思联储无间加息好意思债收益率的加速上行对冲了国内利率的下行,针对国内中枢龙头指数的rf无间攀升,从而杀估值。尤其是旧年7月以来,中好意思两国利率同期上行时,中好意思利率均值短暂加速攀升,A股以主要权重指数都录得了无间大跌。旧年10月以来,跟着好意思国十年期国债收益率见顶回落,中国十年期国债收益率加速下行,A股权重指数企稳回升,逾额收益比例启动反弹。

  而好意思债收益率难以进一步回升,中国十年期国债收益率在低位波动。将来一朝受制于好意思国联邦政府利息支拨过高和经济放缓,2025年总统选举结尾后好意思联储开启降息和扩表,则将会愈加有意于国内高ROE高FCF龙头股票的表现,将会带来第三波估值的树立。

  总体来看,2023年年报和2024年一季报阐发摆脱现款流的拐点带来了高ROE高FCF立场的第一波树立;后续二三季度盈利增速的反弹有望带来高ROE高FCF立场的第二波树立;将来一朝好意思债收益率加速下行,则高ROE高FCF龙头立场将会迎来第三波树立。

  因此,建议投资者要点怜惜300质地、国证绩效、中证A50等与高ROE高FCF龙头立场吻合度最高的指数。

  (3)事迹表现期结尾,科创50/100有望触底反弹

  在3-4月的事迹表现期,市场惦念科创类股票穷乏事迹相沿因此,3-4月科创指数显豁跑输,然而跟着事迹表现期结尾,市场将会从头回到怜惜耐久要紧趋势,从目下来看AI算力/AI应用/智能机器东说念主/低空经济是目下空前最大的产业趋势。

  从事迹的角度来看,由于半导体事迹的大幅反弹,科创板的事迹增速在本年一季度率先同比转正。

  科创因素中,半导体、元件、化学制药、自动化开辟、诡计机开辟等事迹出现了显豁反弹,亦然事迹拐点行业采用念念路的办法。

  (4)立场采用小结:科创+高ROE高FCF的质地/绩效龙头双轮驱动

  立场层面,5-6月是传统事迹真空期,在事迹表现期结尾后,浸透率低空间大的赛说念和产业趋势有望重回怜惜,围绕AI算力、应用、低空经济、机器东说念主等领域有望从头活跃,科技科创有望从头活跃。跟着年报和一季报事迹预报的表现,绩优板块、各行业龙头的事迹企稳有望逐步被确定,成本开支下行带来摆脱现款流改善将会得到进一步阐发,上市公司合座提高分红比例,使得A股绩优龙头公司给投资者带来竟然答复的预期提高,以中证A50/300质地/国证绩效为代表的高ROE高FCF龙头立场有望迎来三轮估值树立,基于摆脱现款流FCF改善的选股念念路愈加明确。科创+高ROE高FCF的质地/绩效龙头双轮驱动。

  2、2024年5月行业和赛说念采用办法

  行业采用层面,短期围绕事迹改善办法,中耐久怜惜盈利和产能蔓延出现拐点的办法。轮廓商量前期表现、估值、交易活跃度、景气变化、政策和事件催化,咱们建议要点怜惜科技成长领域的电子、诡计机、医药生物;消费周期领域细分行业的龙头,食物饮料、家电、汽车、机械等。

  (1)怜惜一季报事迹改善和产能盈利拐点领域

  短期来看,建议要点怜惜一季报事迹增速较高或旯旮改善的领域,主要集合在:1)消费/出行关连行业(货仓餐饮、旅游景区、航空机场、饮料乳品、幽闲食物等);2)出口关连行业(专用开辟、帆海装备、商用车、自动化开辟、汽车零部件、白电、小家电、纺织制造等);3)部分资源品如基础化工、石油石化、以及工业金属、贵金属等;4)部分TMT板块(消费电子、半导体、通讯开辟、诡计机开辟)等。

  中耐久结合盈利和产能蔓延来看,消费服务、公用事迹板块盈利和成本开支均经历了2年傍边的上行,目下处于景气高位,其中公用事迹出现触顶向下趋势;资源品、信息期间、医疗保健板块此前经历了较万古分产能收缩,盈利拐点也曾出现,后续有望无间改善。中游制造盈利和成本开支均处于下滑态势。轮廓推选怜惜资源品、信息期间、医疗保健盈利和产能的蔓延情况以及中游制造业产能去化尾声的到来和盈利拐点的出现。

  (2)前期表现、交易集合度和月度效应

  前期表现:当年两个月合座跑输WIND全A指数主要集合商贸零卖、好意思容照管、农林牧渔、社会服务等消费领域,非银、煤炭、传媒、地产及地产链关连的领域。

  交易集合度:从不同业业换手率历史分位数和成交额占比来看,当年两个月基于高分红、高股息的策略相对拥堵,TMT在当年两个月大涨后集合度显豁提高,而消费、医药、顺周期交易相对悲不雅。

  日期效应:

  由于每年举例事迹预报、两会、政治局会议、事迹侦探等等具有季节性效应,每个月的行业有一定的季节性,也不错行为行业采用的参考。每年5月,相对较高概率出现逾额出当今偏成长板块和部分中下流行业,如电子、诡计机、医药生物、食物饮料、家用电器、社会服务以及有色金属等。

  行业采用层面,商量将来一两个月的角度,轮廓商量前期表现、估值、交易活跃度、景气变化、政策和事件催化,咱们建议怜惜要点怜惜科技成长领域的电子、诡计机、医药生物;消费周期领域细分行业的龙头,食物饮料、家电、汽车、机械等。

  (3)最新赛说念和产业趋势的契机采用

  5月要点怜惜五大具备旯旮改善的赛说念:AI算力(服务器、光模块,PCB) 、工业金属(铜、铝)、集成电路(存储芯片、半导体开辟)、低空经济(遨游汽车、数字基建、无东说念主货运)、船舶(造船、油运)。

  从中耐久角度,咱们建议怜惜全球喜欢下碳中庸全产业链崛起(光伏、风电、储能、氢能等),电动化智能化大趋势下电动智能汽车浸透率增多,以及数字经济、东说念主工智能、元天地、自主可控等产业趋势。

  3、总结

  立场层面,5-6月是传统事迹真空期,在事迹表现期结尾后,浸透率低空间大的赛说念和产业趋势有望重回怜惜,围绕AI算力、应用、低空经济、机器东说念主等领域有望从头活跃,科技科创有望从头活跃。跟着年报和一季报事迹预报的表现,绩优板块、各行业龙头的事迹企稳有望逐步被确定,成本开支下行带来摆脱现款流改善将会得到进一步阐发,上市公司合座提高分红比例,使得A股绩优龙头公司给投资者带来竟然答复的预期提高,以中证A50/300质地/国证绩效为代表的高ROE高FCF龙头立场有望迎来三轮估值树立,基于摆脱现款流FCF改善的选股念念路愈加明确。科创+高ROE高FCF的质地/绩效龙头双轮驱动。

  行业采用层面,短期围绕事迹改善办法,中耐久怜惜盈利和产能蔓延出现拐点的办法。轮廓商量前期表现、估值、交易活跃度、景气变化、政策和事件催化,咱们建议要点怜惜科技成长领域的电子、诡计机、医药生物;消费周期领域细分行业的龙头,食物饮料、家电、汽车、机械等。

  5月要点怜惜五大具备旯旮改善的赛说念:AI算力(服务器、光模块,PCB) 、工业金属(铜、铝)、集成电路(存储芯片、半导体开辟)、低空经济(遨游汽车、数字基金、无东说念主货运)、船舶(造船、油运)。

  04

  流动性:外资回流有望改善A股资金供需结构

  1、国内务策与宏不雅流动性

  ▶国内流动性:资金利率低位波动,市场流动性相对宽松

  国内流动性来看,限制2023年4月30日,4月逆回购净回笼4000亿元;MLF平价缩量续作净回笼700亿元,两者算计净回笼4700亿元。4月以来,由于政府债券刊行量不大、逆回购到期量较小等因素,市场流动性合座较为充裕,基本稳健季节性限定,各品种资金利率牢固运行,4月R007与DR007基本无间处于7天逆回购利率隔邻低位波动。同期,DR007与R007利差合座收窄,资金分层征象缓解。

  ▶ 外部流动性:市场降息预期升温,好意思债利率下落好意思元指数大幅走弱

  好意思国4月ISM制造业PMI回落至收缩区间。好意思国4月ISM制造业指数降至49.2,不足预期的50,3月前值为50.3。4月的新订单指数为49.1,从头回到萎缩区间,单月下降2.3个点。4月新出口订单也下降,单月降幅2.9个点,跌至48.7,也堕入萎缩。

  好意思国4月非农管事东说念主口增幅显耀不足预期,失业率不测上升,薪资增幅放缓。好意思国4月非农管事东说念主口增多17.5万东说念主,预期24万东说念主,3月前值从30.3万东说念主上修至31.5万东说念主。4月非农管事大幅不足预期,与预期之差,为2021年12月以来最大。2月的非农管事东说念主口下修3.4万东说念主,从27万东说念主修正为23.6万东说念主。好意思国4月非农失业率3.9%,预期3.8%,前值3.8%。失业率约莫处于2022年1月以来的最高水平。

  市场降息预期升温,好意思债利率下落好意思元指数大幅走弱。好意思联储5月议息会议定期暂不加息,FOMC声鲜昭示,好意思联储将从6月启动将好意思债减持速率从每月600亿好意思元降至250亿好意思元。好意思联储主席鲍威尔暗示,固然通胀当年一年内也曾显耀放缓,但仍然高于2%的办法;打击通胀穷乏进一步的进展,2024年迄今的好意思国通胀数据一直都高于预期;降息的时分节点取决于数据,FOMC将逐次会议作出决定,但下一走路动不太可能是加息;如果劳能源市场出乎意料地疲软,那将保险FOMC降息。好意思国4月管事增长放缓幅度大于预期,薪资增幅也有所降温,经济降温下市场对好意思联储首次降息预期从11月提前至9月,好意思国国债收益率下落,好意思元指数大幅走弱。

  2、股市资金供需

  4月股票市场可追踪资金供需均有所收窄,资金供需紧均衡。资金供给端,新发基金范围有所回落但仍然孝敬主力增量资金;ETF小幅净流入,孝敬部分增量资金;陆股通旯旮转为大幅净流入;融资资金由大幅净流入转为净流出。资金需求端,重要股东由此前净减持转为净增持;IPO与再融资范围再度回落。4月的主力增量资金方面,公募基金孝敬主力增量资金,同期ETF、北上资金均有不同程度净流入。

  ▶外资

  在现时A股市场增量资金有限的环境下,北上资金的流入流出仍然是A股重要的旯旮变量,这就导致北上资金的流动对A股过头立场、行业的表现具有较显豁的影响。限制2024年4月30日,4月北上资金净买入范围最高的行业包括有色金属、银行、电力开辟、医药生物等,净卖出范围较高的行业包括诡计机、传媒、商贸零卖、汽车等。凭证托管机构进一步拆分,摆布4月底托管于外资券商的北上资金旯旮大幅净流入。

  ▶ 基金刊行与ETF申赎

  4月偏股类公募基金刊行范围再次回落,4月主动与被迫偏股基金刊行份额136亿份,较3月315亿份有所回落。2024年3月,股票型公募基金份额较前一个月末减少130份,夹杂型基金份额减少294亿份,二者算计减少423亿份。商量到当月新成立份额后,估算3月偏股类老基金净赎回764亿份,净赎回比例为1.23%,净赎回范围较前期扩大。4月ETF由前期净赎反转为净申购,限制2024年4月26日,4月股票型ETF获净申购93亿份,对应净流入140亿元。

  结构上,4月净申购较多的宽基指数ETF主要为沪深300ETF、医疗、房地产ETF。另外,净申购份额居前的主要包括科创ETF、红利低波ETF;中证A50、银行、非银金融等ETF显豁赎回。

  ▶ 私募基金

  私募排排网数据自大,限制2024年4月19日,股票私募基金仓位指数为78.83%,连气儿三周环比上升,自大跟着市场感情的回暖,股票私募不断加仓积极布局二季度行情。

  ▶ 融资资金

  限制2024年4月29日,融资余额1.49万亿元,当月融资净流出88亿元,融资余额占A股畅通市值的比例为2.26%,处于2016年以来的46.66%分位,较前期下降。4月市场以涟漪回升为主,融资资金由3月大幅净流入转为小幅净流出,融资余额小幅回落。

  ▶限售解禁与股东增减持

  4月重要股东增持92亿元,减持84亿元,净增持8亿元,由前期的净减持转为净增持。2024年5月解禁范围为2823亿元,解禁范围较4月小幅下降,不同板块解禁范围来看,主板1486亿元、创业板385亿元、科创板910亿元、北证42亿元。商量到5月解禁范围小幅下降和监管政策收紧,将来重要股东二级市场有望转为净增持。

  ▶ IPO及再融资

  以刊行日期为参考,4月仅2家公司IPO,算计募资范围8亿元,较前值65亿元大幅回落;定增刊行募资范围176亿元,较前期254亿元有所回落。跟着IPO刊行监管政策收紧,将来IPO刊行范围仍将保持低位。

  3. 总结

  流动性方面,由于4月政府债券刊行量不大、逆回购到期量较小等因素,市场流动性合座较为充裕,稳健季节性限定,各品种资金利率牢固运行,资金分层征象缓解。好意思国4月ISM制造业PMI回落至收缩区间,好意思国4月非农管事东说念主口增幅显耀不足预期,失业率不测上升,薪资增幅放缓。经济降温下市场对好意思联储首次降息预期从11月提前至9月,好意思国国债收益率下落,好意思元指数大幅走弱。股市资金供需方面,4月股票市场可追踪资金供需均有所收窄,资金供需紧均衡。资金供给端,新发基金范围有所回落但仍然孝敬主力增量资金;ETF小幅净流入,孝敬部分增量资金;陆股通旯旮转为大幅净流入;融资资金由大幅净流入转为净流出。资金需求端,重要股东由此前净减持转为净增持;IPO与再融资范围再度回落。4月的主力增量资金方面,公募基金孝敬主力增量资金,同期ETF、北上资金均有不同程度净流入。预测5月,在国内经济预期改善,好意思国国债收益率下落,好意思元指数大幅走弱布景下,外资有望连续回流改善A股资金供需结构。

  05

  企业盈利和中不雅景气: 怜惜事迹与产能蔓延拐点出现的领域

  ▶ A股中报事迹概览:24Q1全A增速负值扩大,剔除银行地产、电力开辟后盈利改善

  A股23年年报事迹降幅收窄,延续改善趋势,24年一季报事迹承压,增速负值再次扩大,企业盈利收复仍较为周折。凭证一致可比口径和合座法测算,全A2024Q1/2023年报净利润增速为-4.3%/-1.3%,2023Q4/Q3/Q2/Q1单季度增速为-0.8%/1.9%/-7.6%/2.2%。非金融石油石化2024Q1/2023年报净利润增速为-5.6%/-3.9%,2023Q4/Q3/Q2/Q1单季度增速为4.9%/2.6%/-11.1%/-6.1%。

  24年一季度A股盈利承压主要受以下因素影响:1)需求收复有限以及价钱低位导致收入端收复不足预期;2)尽管用度增速有限,但占收入的比重仍然较高;3)银行地产等权重板块事迹遭殃较大;4)受新能源、地产链施工关连周期股遭殃较大,如钢铁、建材、电力开辟等盈利恶化对合座事迹树立变成遭殃。剔除银行、地产、电力开辟关连个股后,A股23年/24Q1净利润增速分别为-0.8%和-0.9%,相比23年中报和三季报有一定程度改善。

  利润拆分来看,收入端疲软,成本压力缓解、用度增速放缓为盈利提供正向孝敬。

  由于需求端收复有限,营业收入增速仍处于较低水平(↓) ;但跟着原材料价钱的下降,成本端压力连续缓解,为盈利增厚孝敬了重要增量。(↑)

  用度压力有所缓解,其中财务用度增速转负,销售、照料用度增幅收窄(↑),研发用度增速放缓。(↑)

  营业税金及附加增速放缓 ,所得税降幅扩大 (↑) 。

  公允价值变动相对较大,投资净收益降幅扩大,对盈利有进一步负孝敬(↓)

  大类行业中,年报和一季报事迹增速相对较高的主如果公用事迹、消费服务、信息期间。趋势上来看资源品、医疗保健、信息期间事迹旯旮改善。中游制造和金融地产事迹相对低迷,尤其电力开辟、银行、地产行业对合座A股事迹带来较大遭殃。

  轮廓盈利和产能蔓延来看,消费服务、公用事迹板块盈利和成本开支均经历了2年傍边的上行,目下处于景气高位,其中公用事迹出现触顶向下趋势;资源品、信息期间、医疗保健板块此前经历了较万古分产能收缩,盈利拐点也曾出现,后续有望无间改善。中游制造盈利和成本开支均处于下滑态势。轮廓推选怜惜此前产能蔓延较为有限,盈利出现拐点的资源品、信息期间、医疗保健,以及中游制造业产能去化尾声的到来和盈利拐点的出现。

  建议要点怜惜事迹增速较高或旯旮改善的领域,主要集合在:1)消费/出行关连行业(货仓餐饮、旅游景区、航空机场、饮料乳品、幽闲食物等);2)出口关连行业(专用开辟、帆海装备、商用车、自动化开辟、汽车零部件、白电、小家电、纺织制造等);3)部分资源品如基础化工、石油石化、以及工业金属、贵金属等;4)部分TMT板块(消费电子、半导体、通讯开辟、诡计机开辟)等。

  ▶ 4月行业景气度总览及细分领域变化

  4月份景气较高的领域主要集合在部分资源品、中游制造和信息期间等领域,资源品板块细分行业价钱无间分化,有色金属、化工品价钱上升,建材价钱旯旮回升;消费服务和金融地产相对偏弱。

  ⚫ 上游资源品:煤炭、水泥、钢材等价钱上行,多数金属和化工品价钱保管涨势

  煤炭、水泥、钢材等资源品价钱多数上行,4月份南华工业品价钱月环比上行6.88%。钢材方面,4月钢材成交量月环比下行;钢坯、螺纹钢价钱月环比上行;库存方面,口岸铁矿石库存上行,主要钢材品种库存、唐山钢坯库存下行。煤炭方面,秦皇岛港山西优混平仓价下行,京唐港山西主焦煤库提价上行,焦煤、焦炭期货价钱上行;秦皇岛港煤炭库存下行,天津港焦炭库存、京唐港真金不怕火焦煤库存上行。

  4月工业金属价钱多数上升,库存多数上升;铜、铝、锌、锡、镍、铅价钱上行,钴价钱下行;铜、锡、镍、铅库存上行,铝、锌等库存下行。 

  4月寰宇水泥价钱指数上行,长江、东北、华东、西北地区水泥价钱指数上行,华北、西南、中南地区水泥价钱指数下行;玻璃期货价钱上行;寰宇施工指数上行。

  ⚫ 中游制造业:开辟更新政策无间鼓动,部单干程机械销量改善

  汽车“以旧换新”提振消费,2024年3月汽车产销同比由负转正,三个月滚动同比增幅收窄。凭证中国汽车工业协会数据,3月份,汽车产销环比分别上升78.42%和70.16%,同比分别由负转正至3.99%和9.93%,三个月滚动同比增幅分别收窄至9.77%、12.66%。1-3月份累计汽车产销同比分别上升6.40%和10.60%。

  新能源产销三个月滚动同比增幅收窄,市场占有率保持高位。凭证中国汽车工业协会数据,3月新能源汽车产销环比分别上升86.19%和85.25%,同比分别上升33.50%和35.28%,三个月滚动同比增幅分别收窄至34.27%和34.97%,市场占有率达到32.77%。

  1-3月工业机器东说念主产量累计同比由负转正。1-3月工业机器东说念主累计产量12.0万台/套,累计同比由负转正至4.9%(前值-9.80%)。1-3月金属切削机床产量累计同比增幅收窄。1-3月金属切削机床累计产量15.00万台,累计同比增幅收窄10.2个百分点至9.30%。

  3月主要企业工程机械销售当月同比宽绰改善。主要企业装载机销量同比跌幅收窄;主要企业叉车销量同比由负转正;主要企业压路机销量同比跌幅收窄;主要企业汽车起重机销量同比跌幅收窄;主要企业内燃机销量同比由负转正。

  1-3月包装专用开辟产量累计同比增幅收窄,三个月滚动同比跌幅扩大。1-3月包装专用开辟产量累计同比增幅收窄13.0个百分点至20.70%;3月包装专用开辟产量当月同比跌幅收窄,三个月滚动同比跌幅扩大0.3个百分点至-5.67%。

  ⚫ 消费服务:社零增速旯旮收窄,柯桥纺织指数上行

  3月份社会消费品零卖总额39020亿元,同比增长3.1%,名额以上企业消费品零卖总额同比增长2.6%;3月寰宇住户消费价钱指数(CPI)同比增长0.1%(前值0.7%),食物类CPI同比增长-2.7%(前值-0.9%)

  4月主产区生鲜乳价钱较上月下行;白酒批发价钱总指数下行,名酒批发价钱总指数上行;猪肉、仔猪、生猪价钱均下行;自繁自养生猪孳生亏空扩大,外购仔猪孳生利润收窄;肉鸡苗平均价钱下行,36个城市鸡肉平均零卖价下行;蔬菜价钱指数下行,棉花期货价钱下行,玉米期货价钱上行。

  4月柯桥纺织指数上行;3月民航正班客座率为81.60 %,当月同比增长6.9%;3月铁路货运量累计值为12.41亿吨,累计同比下行0.14%。

  ⚫ 信息期间:全球半导体销额同比增幅扩大,面板价钱上行

  2月全球半导体销售额同比增幅扩大,好意思洲、中国和亚太地区销量同比增幅扩大,欧洲、日本销量同比跌幅扩大。

  4月液晶电视面板价钱同环比均上行。液晶电视面板方面,4月32寸液晶电视面板、43寸液晶电视面板、55寸液晶电视面板价钱同环比均上行。液晶自大器方面,4月23.8寸液晶自大器面板价钱月环比上行,7寸平板电脑面板价钱环比下行。

  3月集成电路进、出口金额同比增幅扩大,当月贸易逆差扩大。3月集成电路出口金额同比增幅扩大,累计同比增幅收窄,三个月滚动同比增幅扩大;3月集成电路入口金额当月同比增幅扩大,累计同比增幅收窄,三个月滚动同比增幅扩大。当月贸易逆差环比增多16.56%至166.62亿好意思元。

  ⚫ 金融地产:A股换手率上行,地产销售仍然低迷

  在汇率方面,限制4月30日,好意思元兑东说念主民币中间报价7.1063,较上月上行0.16%;在货币市场方面,货币市场净回笼8400亿元;在债券收益率方面,限制4月30日,6个月/1年/3年期国债到期收益率月环比分别下行2bp、8bp、3bp。

  限制4月30日,上证A股换手率月环比上行0.21个百分点至0.96%;沪深两市日总成交额上行19.78%至9711.36亿元东说念主民币。

  地产好意思满无间高位回落,投资连续下行,销售和开工旯旮回暖,但仍然低迷。

  截止4月28日,地盘成交溢价率月环比下行4.10个百分点,商品房成交面积当周值月环比下行34.1%。截止4月21日,寰宇二手房出售挂牌量指数下行23.75%。

  1-3月份房屋新开工面积聚计同比降幅收窄,房屋好意思满面积聚计同比降幅扩大;商品房销售额、商品房销售面积聚计同比降幅收窄。

  ⚫ 公用事迹:自然气价钱上行,我国发电量累计同比增幅收窄

  限制4月30日,我国自然气出厂价报4306元/吨,价钱月环比上行4.39%。

  1-3月我国发电量累计同比增幅较前值收窄,细分形貌中水电、风电、太阳能发电量同比增幅扩大,火电、核电发电同比增幅收窄。3月全社会用电量同比增幅收窄。

  1-3月制造业固定资产投资累计完成额同比上行9.9%,增幅较前值扩大0.5个百分点。1-3月铁路固定资产投资完成额累计同比增幅扩大。

  ▶ 中不雅景气和行业推选小结

  受需求收复有限、用度占比提高、以及银行、地产和新能源等权重板块的遭殃影响,一季度上市公司事迹收复仍有辗转,细分领域较为分化。国际营收占收入的比重无间提高,同期在产能蔓延增速放缓的布景下,上市企业股息率、股利支付率以及摆脱现款流收益率均有提高。

  大类行业中,年报和一季报事迹增速相对较高的主如果公用事迹、消费服务、信息期间。趋势上来看资源品、医疗保健、信息期间事迹旯旮改善。中游制造和金融地产事迹相对低迷,尤其电力开辟、银行、地产行业对合座A股事迹带来较大遭殃。短期推选怜惜事迹增速较高或旯旮改善的领域,主要集合在:1)消费/出行关连行业(货仓餐饮、旅游景区、航空机场、饮料乳品、幽闲食物等);2)出口关连行业(专用开辟、帆海装备、商用车、自动化开辟、汽车零部件、白电、小家电、纺织制造等);3)部分资源品如基础化工、石油石化、以及工业金属、贵金属等;4)部分TMT板块(消费电子、半导体、通讯开辟、诡计机开辟)等。结合中不雅景气和政策等维度,近期要点推选怜惜白色家电、汽车、机械开辟、通讯开辟、国防军工等。

  中耐久维度结合产能蔓延情况,消费服务、公用事迹板块盈利和成本开支均经历了2年傍边的上行,目下处于景气高位,其中公用事迹出现触顶向下趋势;资源品、信息期间、医疗保健板块此前经历了较万古分产能收缩,盈利拐点也曾出现,后续有望无间改善。中游制造盈利和成本开支均处于下滑态势。中耐久推选怜惜此前产能蔓延有限,盈利出现拐点的资源品、信息期间、医疗保健,以及中游制造业产能去化尾声的到来和盈利拐点的出现。

  06

  赛说念及产业趋势投资

  1、5月赛说念和产业趋势要点怜惜

  5月要点怜惜五大具备旯旮改善的赛说念:AI算力(服务器、光模块,PCB) 、工业金属(铜、铝)、集成电路(存储芯片、半导体开辟)、低空经济(遨游汽车、数字基建、无东说念主货运)、船舶(造船、油运)。

  从中耐久角度,咱们建议怜惜全球喜欢下碳中庸全产业链崛起(光伏、风电、储能、氢能等),电动化智能化大趋势下电动智能汽车浸透率增多,以及数字经济、东说念主工智能、元天地、自主可控等产业趋势。

  (1)将来一个月主题投资重要事件前瞻

  (2)关键产业趋势与主题变化: 量子信息、氢能、存储

  (3)赛说念投资怜惜办法专题: 聚焦低空经济三大细分赛说念

  中央密集出台低空经济政策,产业定位不断提高。2021年2月,中共中央、国务院印发的《国度轮廓立体交通网有考虑纲领》忽视,“发展交通运送平台经济、枢纽经济、通说念佛济、低空经济”,首次将“低空经济”写入国度级有考虑。2023年,中国民用航空局发布了《国度空域基础分类方法》,将空域分裂为A、B、C、D、E、G、W等7类,其中,A、B、C、D、E五类为管制空域,G、W两类为非管制空域,标识着低空经济产业发展进一步程序化。2023年12月,中央经济管事会议忽视,“打造生物制造、买卖航天、低空经济等些许计策性新兴产业”;2024年,国务院政府管事讲明中再次忽视,“积极打造生物制造、买卖航天、低空经济等增长引擎”,低空经济产业地位不断提高。

  地方政府响应中央命令,逍遥支柱低空经济发展。2024年1月,继中央经济管事会议将低空经济列为计策性新兴产业后,各地方政府部门积极响应中央命令,在政府管事讲明中忽视要发展“低空经济”的计策有考虑。其中,湖南、广东、四川、安徽在其政府管事讲明中说起低空经济的次数最多。此外,广东省对发展低空经济的计策有考虑最为详细,深圳市出台的低空经济专项政策最多。目下,从具体的政策支柱详情来看,各地方政府对低空经济的支柱主要体当今以下3个方面:1)发展基础设施建设,如通航机场、起降平台等;2)拓宽下流应用场景,如航路拓展等;3)推动企业/形貌落地给以一次性赔偿等。

  低空经济应用领域庸碌,知足不同场景不同用户需求。在我国,低空经济被界说为在垂直高度1000米以下、凭证骨子需要延长至不跨越3000米的低空空域范围内,以民用有东说念主驾驶和无东说念主驾驶航空器为主,以载东说念主、载货过头他功课等多场景低空遨游举止为牵引,辐射带动关连领域交融发展的轮廓性经济形态。从政府端来说,低空经济的应用场景包括国土资源勘查、工程测绘、农林植保、环境监测等城市照料服务,济急处置、医疗救护、消防救济、安全巡检等城市寰球服务,以及公事遨游、商务遨游、空中通勤、城际遨游等城市交通服务。从企业端来说,“低空经济+物流”是目下买卖应用最庸碌的场景,顺丰、邮政等物流公司纷繁布局无东说念主机物流领域,饿了么、好意思团等外卖平台也在尝试使用无东说念主机配送模式。从个东说念主端来说,低空文化园区、低空消费小镇、低空遨游营地等旅游场景对搭客有着巨大的诱骗力,同期,低空经济景区还不错向各式消费群体提供遨游培训、低空贯通、空中扮演等不同类型的消费性航空举止。

  低空经济范围速即蔓延,市场增永恒景广袤。低空经济主要分为“低空基础设施——低空遨游器制造——低空运营服务——低空遨游保险”四个板块。其中,低空基础设施包括大地保险基础设施和低空新式基础设施,低空遨游器制造包括材料及元器件和关键系统及零部件,低空运营服务包括运营场景和遨游服务,临了是低空遨游保险部分。受到政策驱动以及需求端提速的影响,低空经济范围速即蔓延。限制2023年底,我国通航企业达689家,在册通用航空器3173架,通用机场451个,全年功课遨游135.7万小时,近三年年均增速达到12%,无东说念主机想象单元八成有2000家,运营企业接近20000家,国内注册无东说念主机126.7万架,同比增长32.2%,遨游2311万小时,同比增长11.8%。凭证民航局数据,到2025年,中国低空经济的市场范围斟酌将达到1.5万亿元,到2035年更是有望达到3.5万亿元。

  基于低空经济讲究的发展近况,结合将来广袤的发展远景,讲明忽视三大值多礼贴的细分赛说念:1)遨游汽车: eVTOL期间领有低杂音、低成本、高资源利用率等上风,多家制造业纷繁布局遨游汽车行业,推动遨游汽车民用化、买卖化进程,加速低空经济产业发展;2)无东说念主货运:“低空经济+物流” 是目下买卖应用最庸碌的场景,多家物流公司纷繁布局无东说念主机物流领域,部分外卖平台也在尝试使用无东说念主机配送模式;3)数字基建:基于通讯感知一体化期间,依托蜂窝迁移通讯蚁集等基础设施,构建通讯、感知、智算一体化的低空蚁集,措置低空经济发展痛点,助力低空经济快速发展。

  ▶ 遨游汽车:遨游汽车买卖化逐步落地,eVTOL新期间引爆新市场

  遨游汽车是一种结合了具有固定翼和螺旋桨遨游功能的交通器用,不错领会为直升机和客机的结合体。遨游汽车行为一种立异的交通器用,其中枢特质在于能够进行垂直起降(VTOL),这使得它们不需要超长跑说念,不错纯真地使用直升机场或任何垂直起降场进行起降,具有很高的纯真性。遨游汽车的中枢为eVTOL期间,即Electric Vertical Take-Off and Landing,电动垂直起降(eVTOL)期间指的是一种能够垂直腾飞和降落的电动遨游器期间,它结合了直升机的垂直起降才略和固定翼飞机的水平遨游效率,主要使用电力行为能源着手。目下遨游汽车的家具旅途主要分为两大类,第一类为陆空一格式遨游汽车,这类遨游汽车想象为不错在陆地上行驶并具备遨游才略的多功能交通器用,比如小鹏汇天陆空一格式遨游汽车;第二类为电动垂直起降遨游器(eVTOL),eVTOL是专注于空中遨游的遨游器,不需要有意的跑说念,不错完结垂直起降和空中悬停,不具备陆行功能,沃飞漫空的eVTOL AE200就属于此类。由于eVTOL具有低杂音、零排放、高效率等特质,目下正快速发展。

  行为遨游汽车的中枢期间,eVTOL期间上风巨大,开启城市空中交通新象。相比传统固定翼飞机,这种靠电能提供绿色能源的遨游器具有多种上风,产业后劲巨大。1)资源利用率高。遨游汽车能够完结纯真垂直起降,不需要铺设超长跑说念,占用过多资源。2)环境杂音友好。遨游汽车杂音分贝唯一普通机型的一半,这使得eVTOL有后劲在社区中心上空起降盘旋。3)时分红本突显上风。凭证关连贵府测算,从上海临港到虹桥交通枢纽,eVTOL需要消耗的时分约20分钟,分别比出租车快4.7倍,比地铁快7.1倍。4)范围化降本。据麦肯锡斟酌,若eVTOL大范围接收,每可用座英里的运营成本可责备至0.5-2.5好意思金,远低于目下直升机每可用座英里6-8好意思元的运营成本。5)应用场景想象空间广袤。大地上的交通运送场景都不错复制在空中,目下能够率先买卖化的场景就包括旅游不雅光,物流运送,医疗急救等。

  适航取证是eVTOL买卖化先导,多家制造业纷繁布局eVTOL。凭证章程,民用航空器适航天赋获取主要触及想象批准(TC)、坐褥批准(PC)、适航批准(AC)三个证件。国表里也曾有多家企业从事eVTOL的整机研发,赛说念玩家既包括传统航空制造商,也有跨界的新能源汽车公司,如小鹏、祯祥,广汽,更多的是一些初创公司,如亿航智能,Joby,Lilium、Archer等。3月22日,峰飞航空科技自主研发的V2000CG无东说念主驾驶航空器系统获取由中国民用航空华东地区照料局(“民航华东局”)颁发的型号及格证(Type Certificate,简称“TC”),这是全球首个通过型号及格认证的吨级以上eVTOL。3月26日,小鹏汇天“陆地航母”遨游汽车的遨游体(代号:X3-F)型号及格证(TC)央求发达获中国民用航空中南地区照料局受理,这标识着该型号行将进入适航毅力阶段。4月7日,亿航智能EH216-S获取坐褥许可证 成为全球首个三证皆全eVTOL遨游器。

  遨游汽车民用化、买卖化,加速低空经济产业发展。3月7日,铃木汽车晓喻与SkyDrive制造“遨游汽车”,将在2025年大阪世博会上参加使用。3月8日,小鹏汇天遨游汽车“旅航者X2”首次飞跃广州CBD,旅航者X2为国内首款忽视央求并见效获批的有东说念主驾驶eVTOL电动垂直起降家具。3月18日,全球首个获取适航认证的国产自主研发“空中的士”亿航EH216-S无东说念主驾驶载东说念主航空器上架淘宝工艺品,售价239万元。4月1日,全球峰飞航空科技(简1称“峰飞航空”)发达向日本AAM(先进空中交通)请托首架eVTOL(电动垂直起降航空器)——盛世龙,盛世龙是全球首架民用吨级eVTOL航空器的请托。4月25日,小鹏汇天“陆地航母”分格式遨游汽车已迈向适航毅力将于2024年Q4开启预售,全新品牌MONA将于6月发达推出。

  eVTOL产业链存在上游壁垒,期间基础支柱应用。上游eVTOL的中枢系统主要分为电板、能源系统、电子开辟和飞控系统以及机体,成本比例分别为10%、40%、20%以及25%。1)能源和飞控系统是相对高壁垒的门径:电动发动机散播在遨游器不同位置,从而完结对遨游器的鼓动和限定,同期也要具备一定的冗余性能力保证安全。遨游器在期间上需要作念到能够安全垂直降落、水平遨游,以及这两种遨游模式的牢固切换,国内仍需要克服这两块的期间短板,目下仍以军工单元、筹商所及高校等传统供应商为主。2)材料端主机厂对电板和机体魄质有更高的要求:遨游汽车能飞得多远取决于续航里程和充电速率,是以eVTOL在电板能量密度,充放电功率以及轮回寿命三方面的尺度要远高于电动汽车,国内在这方面期间基础也曾极度熟练。3)在机身方面,eVTOL有多旋翼型、复合型、矢量推动等不同机型想象,复杂程度对机身分量和续航里程有一定影响,往常应用碳纤维来减轻分量,提供愈加舒坦的遨游体验。目下,复合材料,尤其是碳纤维材料庸碌应用于eVTOL制造中,eVTOL复合材料使用量占统统材料使用量的比例跨越70%,eVTOL中90%以上的复合材料将是碳纤维,其余10%的复合材料以保护膜的形貌使用玻璃纤维增强材料。凭证 Stratview Research 的数据,任何 eVTOL 形貌中使用的复合材料中,约有75-80%将用于结构部件和鼓动系统,其次是梁、座椅 结构等里面应用,占12-14%。电板系统、航空电子开辟和其他微型应用组合起来将占剩余的8-12%。

  顶层想象加速eVTOL买卖化,eVTOL下流将触及更多应用领域。限制2023年,共有16个省份将“低空经济”“eVTOL”等关连内容写入了政府管事讲明,其中四川、海南、湖南、江西、安徽成为寰宇首批低空空域照料更始试点省份。本年3月初,四川自贡市政府同有意从eVTOL坐褥研发的沃兰特航空合作布局产能基地,考虑完结年产300架eVTOL。更有订单也曾落地,合肥市政府考虑向另一家科技企业——亿航智能采购不少于100架eVTOL。凭证罗兰贝格预想,到2030全球参加买卖运营的eVTOL数目将达5千架,2050年达16万架。4月18日,广州推出寰宇首个低空经济应用示范岛,启动遨游汽车基础设施建设。凭证摩根士丹利预测,到2050年,将来城市空中交通(UAM)可触达的全球市场范围将达9万亿好意思元,中国的潜在市场范围将达到2.1万亿好意思元。受益于UAM公众剿袭度提高、期间迭代升级等因素,Precedence Research斟酌到2032年eVTOL市场范围将达到358亿好意思元傍边,2022-2032年十年复合增长率为12.4%。跟着更多顶层想象,产业化、商用化等标识性事件陆续出现,eVTOL将触及更多应用领域。eVTOL的潜在应用场景极度庸碌,展现了其在将来交通、物流、旅游、寰球服务等多个领域的庸碌应用远景。

  ▶ 无东说念主货运:无东说念主货运智能转型,助推城市空间立体化

  政策产业双重催化,“低空经济+无东说念主机”迎来风口。继1月1日履行《无东说念主驾驶航空器遨游照料暂行条例》、1月3日公布《民用无东说念主驾驶航空器运行安全照料规则》后,3月27日,工业和信息化部、科学期间部、财政部、中国民用航空局印发《通用航空装备立异应用实施决议(2024-2030年)》。其中忽视,到2027年,完结以无东说念主化、电动化、智能化为期间特征的新式通用航空装备在城市空运、物发配送、济急救济等领域完结买卖应用;到2030年,完结“干-支-末”无东说念主机配送蚁集,形成万亿级市场范围。3月22日,峰飞航空科技自主研发的V2000CG无东说念主驾驶航空器系统获取由中国民用航空华东地区照料局颁发的型号及格证(Type Certificate),这是全球首款通过型号及格认证的吨级以上eVTOL(电动垂直起降)航空器。在取证庆典上,中通快递集团副总裁金任群和峰飞航空科技董事长田瑜进行了购机公约签约,首批采购数目共计30架。4月24日10时30分,“黄埔综保区监管中心—至泰广场”低空物流航路发达通达,这是寰宇海关首票跨境电商入口商品无东说念主机直达配送业务。4月28日,2024无东说念主机产业发展大会上,航空工业集团自主研制的翼龙-2无东说念主机亮相,并见效完结我国大型固定翼无东说念主机货运物流首次遨游查验。

  低空经济助推城市空间从平面到立体,无东说念主货运智能化措置问题。低空一般指距离正下方地平面垂直距离在1000米以内的空域,凭证各地区本人特质可延长至3000米以内的空域。低空经济的发展载体是各式有东说念主驾驶和无东说念主驾驶航空器的低空遨游举止,以此带动关连领域交融发展的轮廓性经济形态。现阶段,低空物流的主要形貌为以无东说念主驾驶航空器行为中枢载具的物流举止。

  无东说念主机被称为“空中机器东说念主”,是利用无线电遥控开辟和自备程序限定安设主管的不载东说念主飞机,包括无东说念主直升机、固定翼机、多旋翼遨游器、无东说念主飞艇、无东说念主伞翼机等。按不同使用领域来分裂,无东说念主机可分为军用、民用和消费级三大类。按气动布局分类,无东说念主机主要构型分为固定翼无东说念主机、多旋翼无东说念主机、无东说念主直升机、垂直起降固定翼无东说念主机。由于垂直起降固定翼无东说念主机(VTOL)具有起降方便、航时长等特质,具有应用上风,在工业无东说念主机市场中的保有量逐步增多,市场份额逐步提高,已成为工业无东说念主机的主要布局形貌之一。

  连年来无东说念主机遨游举止在我国发展呈现讲究上升态势,3月29日中国民航局新闻发布会公布数据自大,限制2023年底,国内现存实名登记的无东说念主机126.7万架,同比2022年增多32.2%,持无东说念主机操控员派司19.4万东说念主;2023年,我国民用无东说念主机累计遨游2311万小时,同比增幅11.8%。民用无东说念主机已在农林牧渔和文娱航拍领域率先完结行业普及,物发配送业务已延长到城市商圈与社区,电动垂直起降机型的适航毅力管事也正在稳步鼓动,低空经济+物流的应用远景被社会宽绰看好。

  无东说念主机物流产业链隐敝范围广,带动效应显耀。凭证所处的产业链门径,不错将无东说念主货运产业链分裂为由无东说念主机想象、研发、原材料供应构成的上游,由系统开发及制造构成的中游和由接驳柜、导航、物流服务等方面构成的下流。无东说念主机物流产业链隐敝范围广,带动效应显耀。

  多平台布局无东说念主货运,低空物流重塑快递将来。当代物流团结坐褥与消费,高度集成并交融运送、仓储、分拨、配送、信息等服务功能,是延长产业链、提高价值链、打造供应链的重要相沿,在构建当代畅通体系、促进形成健硕国内市场、推动高质地发展、建设当代化经济体系中阐发着先导性、基础性、计策性作用。无东说念主机载货不错灵验缓解大地交通压力、加速货色畅通效率,同期加强城市济急保险体系,不断提高住户生涯质地。低空经济布景下,无东说念主机在物流运送领域存在以下机遇: 

  ⚫ 仓储与巡检

  低空物流的发展为物流仓储行业带来了新的措置决议,不错利用东说念主工智能和无线传输期间完结物流自动化、高效化和智能化照料。举例大型高架仓库,高架储区的检视和货色盘货;集装箱堆场、散货堆场(比如煤堆场、矿石堆场和垃圾堆场)等货栈堆场的物质盘货或检察查看。在物流仓储的库存照料上,搭载配备东说念主工智能的无东说念主机仓库库存扫描仪,不错对仓库内的商品进行定位、扫描和检测,完结对库存的方便照料,从而提高仓库存放运作效率,责备物流运送配送时效;在物流仓储场所的库房巡检上,无东说念主机搭载多旋翼高清相机等开辟不错对库房进行全面监测,利用先进的推理引擎提供数据决策支柱,通过巡航识别、扫描仓库存货完结库房的高效照料。

  大疆司运专为运送应用打造的全新空中运送云平台大疆司运,可温暖完结多端高效合作、一站式照料,让仓储巡检、运送照料更为浅显高效。DJI Pilot 2 APP为运送用户想象了全新功能和交互界面。用户可通过DJI Pilot 2直不雅了解货色情状,并可智能操控空吊系统,保险货色安全;实时地形高程剖面、杆量保持等辅助功能,可匡助用户实时掌捏遨游情状及灵验缓解遨游时的操作疲困;航路录制和自动执行航路功能,让运送功课愈加高效。同期,Pilot 2支柱设立多个备降点,如遇极点天气或其他极端,APP将实时见知风险,自动采用备降点,触发遨游器赶赴降落,提高运送安全。

  ⚫ 支线运送

  低空物流能够应用于跨地区的货运(采用固定航路、固定班次,尺度化运营照料)、边防哨所、海岛等物质运送、以及物流中心之间的货运分拨等场景,送货的直线距离一般在100km-1000km傍边,吨级载重,续航时分达数小时。无东说念主机在物流流程中搭载传感器和录像头等开辟,不错实时监测货色情状、位置及运送环境等,有助于运送流程中的紧密化照料,提高货色追踪和安全性,减少货色丢成仇损坏的风险。

  无东说念主机低空物流支线运送适用于大载重、中远距离支线货运,止境是边防哨所、海岛等辽阔地区的物质运送及物流中心之间的货运分拨。3月27日,珠海市快递行业协会公布音讯,珠海、深圳间首条无东说念主机低空快递物流航路近日启动试运行,目下考虑用于病院弥留药械、济急救护送达领域。据悉,珠深低空快递物流航路执飞机型为顺丰速运“丰舟90型”无东说念主机,由该公司下属无东说念主机运营团队进行遨游限定。目下考虑每天安排8到10个遨游架次,单次遨游限量为20千克;单程架次据前期试飞测算只需40分钟傍边时分,比陆运转货细水长流一半以上时长。

  ⚫ 末端配送

  低空物流末端配送的空中直线距离一般在10km以内(对应大地路程可能达到20km-30km傍边,受具体地形地貌的影响),载重在5kg-20kg傍边,单程遨游时分在15-20分钟傍边(受天气等因素影响),快递配送和外卖配送为低空物流目下城市末端配送中买卖应用最庸碌的场景。得当偏远地区,小批量、高频次运送,以及弥留件、救济物质、弥留医疗用品配送。

  快递配送场景——航路和时刻固定,配送场景为固定航路、不固定时刻,配送货品种类包括网购生涯用品、餐饮、药品、试剂样本等,在短期呈爆发式增长。顺丰集团旗下丰翼科技已在深圳常态化运营部分途径,要点纠合快递件及包括疫苗、血清等医疗物质,完结中转场和单元区域之间、病院与检测中心直飞。

  外卖配送场景——航路时刻均不固定,目下体量较小,以即时物发配送、外卖的形貌为主,配送货品种类包括餐饮、药品、电子消费品等物质。针对外卖配送场景,好意思团以中枢商圈为中心,通达由市集至周边社区的航路,截止2023年5月,在深圳、上海常态化运营15条航路,累计完成跨越单量达十万级。好意思团无东说念主机公众号2023年11月8日发布,2021年1月至2023年8月,好意思团无东说念主机已在深圳、上海等城市总共落地7个商圈,17条航路,可为14个社区写字楼、4个5A级景区提供无东说念主机配送服务;无东说念主机配送累计完成用户订单总额逾18.4万,遨游总架次逾70万,遨游小时逾3.6万小时,遨游总里程环绕地球32圈;无东说念主机2022年期间平均配送时长约为12分钟,较传统配送模式提效近150%,为用户从简近3万小时恭候时分。

  济急寄递场景——济急寄递主要用于在弥留救济中运送急救物质和医疗用品等。济急物质配送与普通货色配送不同,运送物质相对单一,所处交通及环境复杂恶劣,时效性要求高。无东说念主机运送能够阐发老例运送器用无法比较的上风,并能将现场信息第一时分传至辅导中心,能够无惧路面交通情况,配送速率快,通过无东说念主机可将救济物质快速送至受困东说念主员手中,这也改变了以往只可将受困东说念主员救出至救灾安置点能力向其提供食物药品的情况,更大程度地保险东说念主身安全。

  低空经济+物流是目下买卖应用最庸碌的场景。跟着“低空经济”的茂盛发展,无东说念主机在城市物流应用场景中逐步展现出较大的后劲。相比传统物发配送方式,无东说念主化具备方便高效、从简东说念主力成本、减少安全隐患等上风,配送效率更是大幅提高。因此,受到快递、外卖、电商等企业的怜惜。

  ▶ 数字基建:5G-A通感一体期间落地,赋能低空经济应用场景 

  通感一体(Integrated Sensing and Communication,ISAC),也叫通讯感知一体化,是让基站兼顾通讯和感知双重才略。也等于说,基站在提供蜂窝迁移通讯才略的同期,叠加了类似雷达的感知功能,可对周边的无东说念主机、汽车或汽船等物体进行探伤追踪。传统雷达期间的单站监控方式才略有限,难以发现和支吾在雷达自大器上时隐时现、半明半暗的“低慢小”办法;录像监控期间的监控范围有限,且受光照条款影响,难以知足远距离、全天候的监控需求。因此,需要以相沿无东说念主机与无东说念主机、无东说念主机与大地之间通讯的蜂窝期间为基础,结合高精度、低时延、全天候的感知期间,构建通讯、感知、智算一体化的低空蚁集系统。其主要上风体当今:1)多基站协同探伤不错缩小感知盲区,完结探伤区域全隐敝;2)基站隐敝率高,不需要类似建设,部署快、成本低;3)使用已授权通讯频段,无需另外分裂频段,从简频谱资源;4)基站通感一体的无线信号辐照功率低,不会对住户产生影响。

  通感一体措置低空经济痛点,完结不同高度庸碌应用。目下,限制低空经济范围化发展的期间原因主要有三个:1)低空通讯,由于传统基站的高度限制,无法完结存效的低空通讯;2)低空感知,城市中建筑密集,卫星导航信号易受到侵扰,而传统雷达的大地部署成本昂贵;3)低空导航,跟着低空举止频次的增多和高密度遨游的需求,导航模式需要愈加数字化、紧密化。通感一体化期间通过大范围天线阵列等期间完结对低空区域的蚁集隐敝,利用基站可组网的脾气为低空提供结识、连气儿、高速可靠的无缝隐敝通讯蚁集。接收通感一体基站方式组建蚁集,能够确保蚁集实时更新、高效运行,完结更大凹凸行速率、更低传输时延,感知信号、通讯信号、定位信号能实时与后台进行交互,完结高效调理和低空安防,低空经济的发展提供了有劲相沿。此外,通感一体化期间在不同高度有着庸碌的应用场景:在100米的高度,不错用于低空安防,通过实时监测和感知,保险低空遨游的安全;在300米的高度,不错用于航路保护,确保航路的明晰和安全,注重遨游冲突;在600米的高度,不错用于轨迹追踪,精确记载遨游轨迹,为遨游照料提供详细的数据支柱。

  5G-A性能全面提高,完结通感一体期间落地。5G-A(5G-Advanced / 5.5G)是 5G 向 6G 演进的关键阶段,完结了速率、时延、贯穿范围和能耗等方面的全面提高。5G-A的优厚性主要体当今六个方面:1)速率更快,峰值速率最高可达5G的10倍;2)服务更好,客户可获取分层分级的要点业务保险,知足特定业务形态、特定客群需求的通信托务需求;3)家具更优,加速实时3D渲染、游戏内容加载、云表协同,极大提高5G新通话、云手机、云电脑等家具功能和体验;4)感知更准,通感一体鼓动通讯蚁集从单一的数据传输向全面多维感知迈进,高效知足客户水、陆、空全场景感知业务需求;5)贯穿更广,交融新式无源物联组网期间,完结从单点通讯向“超大距离、超大范围无源物联”变嫌,知足客户当代化资产高效照料需求;6)限定更稳,通过确定性蚁集保险关键数据传输的高可靠性和低时延,知足客户对精确操控、协同功课等场景的极致蚁集需求。

  上海、深圳率先发布政策,加速5G-A通感一体基站建设。2023年10月19日,上海发布《上海市进一步鼓动新式基础设施建设行径决议(2023-2026年)》,忽视到2026年底,初步建成以5G-A和万兆光网为标识的全球双万兆城市。5G-A蚁集、万兆光网的隐敝广度和应用深度全球最初,支柱“双轮回”内连外通的国际蚁集枢纽节点才略进一步提高,成为全球网速最快、隐敝最全、时延最低的城市之一,率先迈入全球双万兆城市行列。2024年3月15日,深圳发布《深圳市极速宽带前卫城市2024年行径考虑》,忽视到2024年底,基本建成泛在先进、高速智能、天地一体的新式信息基础设施供给体系,完结蚁集供给才略和服务水平全球最初,打造世界先进、模式立异的极速宽带前卫城市。5G-A引颈成为其首要任务,新增建设5G基站3000个以上,升级支柱5G-A基站5000个以上;在低空经济、智谋交通等领域试点5G-A交融应用10个以上。

  福建完成低空多站连气儿组网通感才略考证,山东完成5G-A通感一体商用考证。2023年12月27日,在厦门马拉松赛说念沿线区域,福建迁移联袂华为接收5G-A通感一体期间,率先完成了低空多站连气儿组网的通感才略考证,基于4.9GHz频段完结了对城市低空120米以下、多无东说念主驾驶遨游器的探伤与实时预警。这亦然全球首次接收5G-A通感一体基站连气儿组网,用于城市低空的办法探伤与预警,为各式低空应用提供了健硕的蚁集支柱,即使在多无东说念主机并发遨游、时速达到60-80KM/小时的场景下,也能速即锁定办法并实时探伤无东说念主机的航迹。2024年1月30日,山东迁移合资中兴通讯在济南雪野湖航空俱乐部基地率先完成了5G-A通感一体化期间试点,这是业界首次完结自愿自收模式下单站感知距离跨越2km,同期具备基站组网、黑飞监控、电子围栏等应用才略。本次试点见效完结对雷达散射截面积(RCS)大小为0.01平方米的低空无东说念主机实时定位和轨迹感知,完成了办法监测、轨迹追踪、入侵监测、电子围栏等多项期间考证。

  首批5G-A蚁集商用城市名单公布,杭州形成寰宇最大范围“通感一体”应用示范区。2024年3月28日,中国迁移在杭州全球首发5G-A商用部署,公布首批100个5G-A蚁集商用城市名单。中国迁移副总司理高同庆暴露,中国迁移考虑年内推动产业链推出20多款5G-A终局,发展5G-A终局用户超2000万,同期将商用范围扩展至寰宇300多个城市,建周密球范围最大的5G-A商用蚁集。2024年3月30日,在浙江杭州亚运场馆区,一场寰宇最大范围的5G-A低空安防测试正在进行,一架无东说念主机的航路轨迹被通感基站实时捕捉并反应在监测照料平台上。借助5G-A“通感一体”期间,杭州亚运场馆区域上空规则了电子围栏,一朝违警无东说念主机进入,便会向照料部门上报预警并无间追踪轨迹。值得一提的是,杭州亚运场馆区域内一个通感基站的监测距离不错达到1.5千米,能探伤感知最小0.01平方米的办法,对感知办法的位置舛误不错限定在1米以内。目下,杭州亚运场馆区域也曾形成了寰宇最大范围的“通感一体”应用示范区。

  全球首个5G-A智谋机场通感一体基站通达,全球首个海域5G-A通感一体期间完成考证。2024年3月24日,全球首个5G-A智谋机场通感一体基站在云南保山云瑞机场建成通达,这是5G-A通感一体期间及东说念主工智能首次应用在智谋机场建设中。通过5G-A基站配套对接的监控平台在低空场景能实时感知和追踪机场范围内的无东说念主机、飞鸟、车辆和东说念主员举止等,同期结合东说念主工智能期间对感知到的数据进行分析处理,不错更准确识别物体和关连举止。2024年3月26日,辽宁迁移与中兴通讯在大连东港十五库海域见效完成寰宇首个5G-A通感海域商用测试。本次测试接收了业界最初的中兴通讯5G-A通感一体化基站,该基站不仅具备传统5G通讯功能,还具有雷达感知才略,可完结海上船只定位、轨迹速率识别及海上设施防碰撞预警,可灵验幸免海上交通事故,提高海上搜救和海洋环境监测的效率和安全性。

  苏州建成寰宇首个云化通感一体5G-A低空专网。2024年4月18日,苏州迁移合资中国迁移(成都)产业筹商院以及华为公司,在苏州高新区完成4.9GHz频段5G低空专网建设,落地通安智谋农业无东说念主机植保形貌。这是寰宇首个完结云化通感一体的5G低空专网形貌,亦然全省首家通感一体无东说念主机当代农业示范园。该形貌完结了感算分离、算力上云,可快速范围部署、责备业务通达成本。在通讯方面,5G网联无东说念主机通过5G低空专网在线接入,完结无东说念主机的汉典编队限定并提供超视距飞控服务,区域上行速率可达到25Mbps以上,时延限定在15ms以内。在感知方面,对于黑飞无东说念主机进入5G-A通感一体化基站一公里范围内时,基站便可实时感知无东说念主机遨游轨迹,并反馈地方、距离、速率和经纬度等遨游数据,准确率达95%。在应用方面,5G网联无东说念主机采集训导区域的高分辨率影像,采集的海量数据传输至云平台进行分析处理,为农场主提供病虫防治建议、训导建议、风景预警和产量预测等服务,基于数据的精确农业实际,灵验提高农作物的产量和质地。

  (4)赛说念和产业中枢中不雅数据变化

  ▶ AI+:全球 AI网站打听量涨多跌少

  3月全球AI家具(包含Web 跟 APP)榜名次前十的有9家打听量上升,其中ChatGPT打听量上升9.04%,New Bing打听量上升11.42%,Canva Text to Image上升8.11%,国内AI家具榜名次前十打听量全部上升。从手机端AI应用看,3月全球和国内下载量名次前四均为百度网盘、好意思图秀秀、豆包和讯飞星火。

  ▶ 电动车: 4月国产新能源销量合座下降,问界、蔚来同比大涨,4月锂电材料价钱合座结识

  3月新能源车销量和能源电板装机环比上升,充电桩保有量稳步上行。Wind数据自大,3月新能源车销量88.28万辆,环比上升85.22%,同比上升为35.26%,浸透率升至35.4%;3月能源电板装机35,000兆瓦时,同比上升25.8%,环比上升94.44%;3月充电桩保有量290.89万个,同比增长48.55%。

  4月国产新能源销量合座下降,环比下降12.12%,AITO问界、蔚来同比大涨。第一梯队来讲,比亚迪、埃安4月销售量分别为31.32万辆、2.8万辆,分别环比上升3.57%、下降13.60%。第二梯队车企及部分新势力车企4月表现比较祈望,祈望环比下降11.00%、蔚来环比上升31.60%,零跑、极氪、小鹏4月销量环比上升分别为3.00%、23.65%、4.07%。AITO问界和蔚来表现亮眼,同比大涨。4月份,AITO问界4月请托25,086辆,同比大增447.13%,环比减少-20.93%。蔚来请托新车约15,620辆,同比增长134.60%,环比增长31.60%。

  4月以来,锂电材料价钱合座保管结识。据Wind数据自大,碳酸二甲酯出厂价为3900元/吨(限制24/4/28),碳酸锂价钱为11.12万元/吨(限制24/4/28)。

  ▶ 光伏: 3月新增装机量同比增速下降,组件出口金额同比降幅扩大,3蟾光伏上游门径价钱宽绰下落

  光伏3月新增装机量同比增速下降,组件出口金额同比降幅扩大,3蟾光伏上游产业链门径价钱宽绰下落。凭证CEC数据自大,3月我国光伏新增装机数为9.02GW,同比下降32.1%;3月组件出口金额为32.19亿好意思元,同比降幅由前一月的25.82%扩大至39.66%。3蟾光伏上游产业链门径价钱宽绰下落。限制2024年4月24日当周,硅料价钱为49元/KG,周环比下降5.77%;单晶182/210硅片价钱为1.50/2.30元/片,月环比分别下降16.67%和8.00%。

  ▶ 风电:新增装机同比增速回落,出口同比由负转正

  风电新增装机同比增速回落,出口同比由负转正。凭证CEC数据自大,2024年一季度公开招标约23.3GW,同比下降12.1%;3月风机出口金额环比增速增多,上行至33.34%;同比增速由负转正,上行至81.34%。

  ▶ 绿电: 3月太阳能发电同比增速回落,3月风电发电同比增幅扩大

  3月太阳能发电同比增速回落,3月风电发电同比增幅扩大。数据自大,3月太阳能发电量环比上行47.76%,同比增速15.80%,较前一月同比增速回落1.44个百分点;3月太阳能利用小时数为279小时,同比下降10小时,环比下降57小时。风电方面,3月风电发电量同比增幅扩大,环比无间为正,同比上升16.8%,环比增多11.15%,3月风力发电利用小时数为223小时,同比增多9小时,环比下降150小时。

  ▶ 储能: 2023年第三季度我国电化学储能装机量高增,同比增长279.5%

  储能范围不断提高。限制2023年第三季度,我国电化学储能累计装机25.05GW,同比高增279.5%,抽水蓄能累计装机49GW。

  ▶ 新式电力系统&氢能:电网和电源建设稳步开展,燃料电板车月销量上行

  电网和电源建设稳步开展,燃料电板汽车销量累计同比上行。凭证Wind数据,1-3月电网建设投资完成额累计同比增长14.7%,同比增速较前一月上行;1-3月电源建设投资完成额累计同比增长7.7%,同比增速较前一月下行;3月燃料电板车销量223辆,相较于2月的188辆月销量环比上升19%,1-3月销量累计同比下行至9.4%。

  ▶ 半导体: 2月我国半导体销量同比无间增长,2月我国智高手机出货量三个月平均滚动同比减少31.30%

  2月我国半导体销量同比无间增长,2月我国智高手机出货量三个月平均滚动同比减少31.30%,3月集成电路产量同比增长28.4%。2月我国半导体销售量达到141.3亿好意思元,同比增长28.8%;2月我国智高手机出货量三个月平均滚动同比减少31.30%,环比由正转负;3月集成电路产量同比增长28.4%。

  ▶ 工业自动化:3月我国金属切削机床同比下降,工业机器东说念主产量同比增多

  3月我国金属切削机床同比下降,工业机器东说念主产量同比由负转正。3月我国金属切削机床产量为6.00万台,同比降幅为4.50%,较前一月增速回落16.19个百分点;工业机器东说念主产量有所回升,同比增多15.36%,环比增多20.59%。

  另外,2月日本切削机床订单同比降幅由前一月的-16.11%收窄至-3.35%,工业机器东说念主订单同比降幅由前一月的-40.40%收窄至-27.99%。

  ▶ 白酒: 4月茅五泸高端白酒价钱均值同比有所下降,3月酒类线上销售额同比增长至13.0%

  4月茅五泸高端白酒价钱均值同比有所下降,3月酒类线上销售额同比增长至13.0%。4月茅五泸高端白酒价钱均值同比下降-7.7%。酒品大类来看,3月酒类线上销售均价下降至350.82元/件,环比下降4.04%,线上销售均价同比增多25.53%。

  2、发展低空经济需要哪些政策支柱?

  现时,低空经济的发展主要依赖两类政策发力:1)空域照料更始、2)灵验的援助性政策支柱行业发展。具体来看,在空域照料更始层面,空域的开放和照料一直是低空经济发展的中枢问题。低空经济触及到的遨游种类蕃昌、空中保险服务需求较少、时分要求敏锐,膺惩需要一个相对宽松的空域照料环境。固然自2010年中央军委印发《对于深化我国低空空域照料更始的倡导》后,我国已启动探索低空空域开放的关连更始,但针对低空空域开放的接洽法律法则仍有待进一步完善。此外,在支柱政策方面,现时低空经济的发展还处在相对低级的阶段,经济性问题亟待措置。在基建设施方面,低空经济的发展需要大都的基础设施支柱,包括机场、起降点、维修站、无东说念主机照料系统等,初期投资成本高。在家具想象制造方面,无东说念主机期间、eVTOL遨游器等新式低空经济载体的研发需要大都的筹商与开发参加,且存在失败的风险。在运营成本方面,低空交通器用的珍惜、能源消耗、空中交通照料等均需要无间的运营成本,对于初期尚未形成范围经济的形貌来说,这可能是一个要紧包袱。这些问题,都需要支柱政策的援助。

  在支柱政策方面,咱们详细梳理了各地方政府管事讲明中对发展低空经济的预测,以及潜入分析现时低空经济的关连支柱政策发现,湖南、广东、四川、安徽四地在其政府管事讲明中说起低空经济的词频最高,广东描画最为详细。从各个城市的支柱情况来看,深圳力度最大。从具体的政策支柱详情来看,现时各地方政府对低空经济的支柱详情主要在以下3个方面:1)发展基础设施建设,如通航机场、起降平台等、2)拓宽下流应用场景;3)推动企业/形貌落地。

  (1)各地政府管事讲明怎样说?

  湖南、广东、四川、安徽四地在其政府管事讲明中说起低空经济的次数最多,广东描画最为详细。凭证咱们追踪到的数据来看,2024年,共有18个地方政府将低空经济写入了政府管事讲明。其中,湖南、广东、四川、安徽说起低空经济的次数最多,分别为4、4、3、2次;在行文上,广东对如何发展低空经济的描画最为详细。

  从各地政府管事讲明来看,低空经济的将来支柱政策办法,主要有四个:1)培育无东说念主机产业集群(四川、吉林);2)发展通用航空,包括建设通用航空机场(山西、广东);3)拓展文旅、城市空运等应用场景(湖南、广东、安徽);4)发展eVTOL(四川)。

  (2)支柱规律有哪些?

  从现时各地对低空经济的专项支柱政策印发情况来看,广东省、安徽省、江苏省走在前方。从具体城市来看,深圳市的支柱力度最大,专项政策最多。具体来看,2022年底,《深圳市低空经济产业立异发展实施决议(2022-2025年)》率先出台,尔后宝安、龙华等区积极响应,印发专项支柱政策,其中《深圳市龙华区促进低空经济产业高质地发展些许规律》,推出13条举措,斟酌3年内拿出共计约2亿元的“真金白银”支柱低空经济产业立异发展。2023年头,深圳首次将“低空经济”写入政府管事讲明,忽视打造低空经济中心;12月,《深圳市支柱低空经济高质地发展的些许规律》发达出台,围绕引培低空经济链上企业、饱读动期间立异、扩大低空遨游应用场景、完善产业配套环境四个方面忽视20项具体支柱规律,推动低空经济高质地发展;2024年新年滥觞,深圳更是出台寰宇首部低空经济立法——《深圳经济特区低空经济产业促进条例》,从基础设施、遨游服务、产业应用、期间立异、安全照料等方面助力低空经济产业“高飞”。

  从具体的政策支柱详情来看,现时各地方政府对低空经济的支柱详情主要在以下3个方面:1)发展基础设施建设,如通航机场、起降平台等、2)拓宽下流应用场景;3)推动企业/形貌落地。

  ▶ 基础设施建设

  发展低空经济主要需要物理、信息两种基础设施配套。其中,物理基建方面,主要包括低空遨游所需的起降、中转、货色装卸、乘客候乘、航空器充(换)电、电板存储、遨游测试等平台。信息基建方面,主要需要建设低空遨游所需的通讯、导航、监视、风景监测等系统,以及低空遨游数字化照料服务系统。

  物理基建方面,各项支柱政策中,主要提到了两种:1)通用航空机场、2)起降平台。

  以安徽省给出的发展办法来看,安徽省考虑到 2025年,建设 10个傍边通用机场和150个傍边临时起降时局、起降点,部分区域低空智联基础设施网初步形成。到2027年,建设20个傍边通用机场和500个傍边临时起降时局、起降点。

  ⚫ 通用航空机场

  通用航空机场发展有待提速。通用航空与寰球运送航空被喻为民用航空的两翼。更始开放以来,我国寰球运送航空一直以两位数的增速快速发展,已成为仅次于好意思国的全球第二大航空运送国。相比之下,我国通用航空却发展相对冷静。2016年,国务院办公厅发布了《对于促进通用航空业发展的指挥倡导》,忽视到2020年,建成500个以上通用机场,基本完结地级以上城市领有通用机场或兼顾通用航空服务的运送机场,隐敝农家具主产区、主要林区、50%以上的5A级旅游景区。自此,通用航空机场的建设启动提速。2022年4月,中央财经委员会第十一次会议召开,筹商全面加强基础设施建设问题,筹商党的十九大以来中央财经委员会会议决策部署落实情况。其中明确忽视:“布局建设一批支线机场、通用机场和货运机场。” 通用机场建设的膺惩程度无间提高。2022年,我国通用机场数目达到了399个,相比于2012年的46个,十年期间增长了8倍以上。

  各地积极布局,山西、安徽程度最初。《交通运送领域中央与地方财政治权和支拨职责分裂更始决议》印发后,自2020年1月起,“通用机场”从中央与地方共同财政治权调整为地方财政治权。在现时化债的布景下,地方财政腾挪空间有限,通用机场的建设优先级合座应在“三保”等管事之后。但从现时各地的表态来看,山西、安徽的通用机场建设速率有望大幅提高。具体来看,山西在2024年政府管事讲明中提到,要加速建设通用机场;安徽更是在支柱文献中列出通用机场的建设办法。合座来看,山西、安徽通用机场的建设程度在寰宇中处于最初情状。

  ⚫ 起降平台

  发展低空经济主要需要6种起降平台,具体包括智能起降柜机、无东说念主机微型起降点、eVTOL起降场、直升机起降平台(分名义和高架)、中型起降场、大型起降枢纽。

  以广州的支柱政策为例,单个平台建设支柱强度在10-300万元/个区间。从数目上看,以安徽省给出的的低空经济发展办法为例,到2027年,单个省市约需要建设500个傍边的起降点/时局。

  ▶ 拓宽下流应用场景

  在拓宽下流应用场景上,支柱政策主要围绕着文旅等应用场景,若支柱开设低空载东说念主、物流等航路服务、支柱拓展低空应用场景等。以《珠海市支柱低空经济高质地发展的些许规律(征求倡导稿)》为例,在开设航路的饱读动规律方面,货运航路的补贴力度要合座小于载东说念主航路。载东说念主航路凭证场景的不同,补贴金额一般在150-400元/架次不等。货运航路的补贴金额相对载东说念主航路更低,在30-90元/架次不等。

  ▶ 推动企业/形貌/航路落地

  在推动企业、形貌落地上,主要有4种类型的支柱政策:1)推动企业落户、2)推动企业增资扩产、3)推动关键期间研发、4)推动恶果转动、5)推动适航取证。以深圳、广州的支柱政策为例,这一类型的政策一般给以一次性赔偿,每种类别的补助金额在百万到千万不等。

  在适航取证补贴上,以广州政策为例,对稳健尺度的适航器以及对于取得坐褥许可的适航器,按照型号大小,一般给以一次性奖励300-1500万元不等。

  3、重要政策梳理

  4月政策端来看:1)重要表态方面,主要聚焦新质坐褥及西部灵通发;2)总量政策方面,开辟更新消费品以旧换新仍为稳增长的主要抓手。开辟更新及以旧换新的《行径决议》印发后,政策体系逐步完善,各部委的支柱政策逐步落地;3)成本市场上,新“国九条”“1+N”政策体系不断完善,配套政策无间出台;4)房地产方面,需求侧方面,北京、成都等城市无间优化限购政策,房地产“以旧换新”大范围开展;5)产业政策方面,主要有四大办法的产业政策值多礼贴:新质坐褥力、数据要素、双碳/快意储、医药生物。

  (1)重要表态

  4月重要表态方面,主要聚焦新质坐褥及西部灵通发。1)新质坐褥力:4月19日,在寰宇东说念主大常委会法制管事委员会举行的记者会上,发言东说念主杨合庆先容说,2024年4月16日,十四届寰宇东说念主大常委会第二十三次委员长会议调整通过《寰宇东说念主大常委会2024年度立法管事考虑》,并将于近日向社会公布。其中,聚焦经济建设这一中心管事和高质地发展这一首要任务,促进发展新质坐褥力,安排经济领域连续审议和首次审议形貌13件、打算审议形貌11件,占考虑形貌总额的近40%,包括制定金融结识法、农村集体经济组织法、增值税法、能源法、原子能法、民营经济促进法,修改矿产资源法、企业歇业法、反不梗直竞争法、管帐法、招标投标法、统计法、民用航空法等。2)西部灵通发:4月23日-24日,习总通告在重庆主理召开新期间推动西部灵通发茶话会并发表重要语言及调研时,要点强调西部地区在寰宇更始发展结识大局中举足轻重。要一以贯之抓好党中央推动西部灵通发政策举措的贯彻落实。

  (2)总量政策

  在总量政策方面,开辟更新消费品以旧换新仍为稳增长的主要抓手。开辟更新及以旧换新的《行径决议》印发后,政策体系逐步完善,各部委的支柱政策逐步落地。限制四月,据不完全统计,国度发改委、央行、商务部、住建部等多部门已印发开辟更新及消费品以旧换新专项政策,“1+N”政策体系不断完善。具体来看,4月7日,央行晓喻树立科技立异和期间改造再贷款对额度、期限、对象等方面作念出章程。随后各部分政策频出,近期工信部等七部门合资印发《推动工业领域开辟更新实施决议》,住建部发布《鼓动建筑和市政基础设施开辟更新管事实施决议》,要求更新淘汰使用跨越10年以上、高浑浊、高耗能、老化磨损严重、期间落伍的建筑施工工程机械开辟;4月11日,国务院新闻办公室举行国务院政策例行吹风会。国新办举行国务院政策例行吹风会,先容《推动大范围开辟更新和消费品以旧换新行径决议》接洽情况,发改委、工信部、财政部、住建部、商务部、市监局等部门参加,进一步推动开辟更新政策落地。随后广州、北京等多地发布行径详情推动“大范围开辟更新”政策落地。

  区域政策方面,据不完全统计,四月广东、浙江、上海等地区分别推出《广东省推动大范围开辟更新和消费品以旧换新实施决议》、《浙江省推动大范围开辟更新和消费品以旧换新些许举措》、《上海市促进汽车消费补贴实施详情》,以旧换新区域性支柱政策逐步落地。

  (3)成本市场

  新“国九条”“1+N”政策体系不断完善,配套政策无间出台。4月12日国务院出台新“国九条”后。尔后。证监会接连发布新“国九条”配套政策,从刊行监管、上市公司无间监管、退市监管、交易监管等多方面优化政策体系,包括5项成本市场对港合作规律、对于成本市场服务科技企业高水平发展的十六项规律、《公开召募证券投资基金证券交易用度照料章程》、《证监会系统下野东说念主员入股拟上市企业监管章程(试行)》等文献。

  (4)房地产

  需求侧方面,北京、成都等城市无间优化限购政策,房地产“以旧换新”大范围开展。具体来看,4月22日,北京市个东说念主住房贷款中住房套数认定尺度执行口径作出如下报告:2024年4月23日后缔结购房网签合同,且分手不悦一年的房贷央求东说念主,如家庭名下在本市无成套住房,执行首套房信贷政策。在30日,北京市住房城乡建设委发布《对于优化调整本市住房限购政策的报告》,忽视在执行现存住房限购政策的基础上,允许已领有住房达到限购套数的住户家庭,到五环外新购一套住房。此外,4月28日,成都住建局发布《对于进一步优化房地产市场牢固健康发展政策规律的报告》,其中忽视“全市范围内住房交易不再审核购房资历”,凭证政策问答,即,“全市范围内住房交易不再审核户籍、社保等购房条款,不再限制购买套数。”房地产“以旧换新”方面,据XX报说念,限制4月目下也曾有郑州、无锡市梁溪区、淄博、南通、南京、青岛、济南、宁波、连云港、亳州、阜阳等10余个城市或地区推广房产“以旧换新”关连政策。具体来看,4月1日,郑州市房管局等六部门合资印发《郑州市促进房产市场“卖旧买新、以旧换新”管事决议(试行)》,其中提到,2024年郑州全市考虑完成二手住房“卖旧买新、以旧换新”10000套。4月18日,长沙市住房和城乡建设局印发《对于支柱住户购买改善住房的报告》,即日起,全市范围内“以旧换新”购买新址的,可按照“认房不认贷”政策,享受首套房首付比和按揭利率优惠;购买新址央求住房公积金贷款的,在原有基础上上调最高贷款额度;同期不再审查购房者资历条款。

  (5)产业政策

  四月主要有四大办法的产业政策值多礼贴:1)新质坐褥力,主要聚焦低空经济和东说念主工智能;2)数据要素,国度数据局印发《数字社会2024年管事要点》;3)双碳/快意储, “千乡万村驭风行径”开展,县域充换电设施补短板试点管事开启;4)医药生物,地方性立异药支柱政策陆续出台。

  ▶ 新质坐褥力

  新质坐褥力主要聚焦于低空经济和东说念主工智能。

  低空经济方面,4月18日,国新办举行2024年一季度工业和信息化发展情况新闻发布会。在低空经济方面,下一步将1)加速装备立异,围绕无东说念主化、电动化、智能化发展趋势,加速新式通用航空装备中枢期间攻关,包括电板、电机等应用到航空工业的关键期间立异,构建知足不同应用场景需求、低成本、高可靠、高性能、高安全的低空装备家具体系;2)加强应用牵引,以产业生态链构建为导向,打造低空多场景应用示范体系,积极培育低空经济领域高期间企业、专精特新“小巨东说念主”企业,加速围绕立异链布局低空经济发展的产业链,竟然强化产学研深度交融,更好发展低空经济;3)增强期间贯通,充分利用好、阐发好新一代信息通讯期间、数字期间、智能期间、东说念主工智能等使能期间,加速低空智联期间攻关和模式立异,为构建将来低空安全高效运行体系提供坚实相沿;4)强化尺度相沿。从区域性政策看,4月18日,苏州市低空经济发展鼓动大会召开。大会发布了《苏州市低空经济发展体系与愿景》《苏州市低空经济高质地发展实施决议(2024—2026年)》《苏州市支柱低空经济高质地发展的些许规律(试行)》。围绕建设寰宇低空经济示范区,苏州将全力培育低空智造、低空服务两大产业集群,建设低空航空器查验检测平台、无东说念主机适航服务平台和低空经济发展立异平台。4月24日,沈阳晓喻制定《沈阳市低空经济高质地发展行径考虑(2024-2026年)》,其中提到,到2026年,低空遨游器在城市空运、物发配送、济急救济和智谋城市照料等领域轮廓服务高效运行,打造10个以上低空经济应用示范场景,培育低空经济关连企业破裂100家,产业范围达到30亿元。

  东说念主工智能方面,4月11日,工信部召开东说念主工智能赋能新式工业化企业茶话会暨第八次制造业企业茶话会,要充分阐发我国完备产业体系和新式信息基础设施上风,坚硬信心,从供给侧、需求侧、基础侧协同发力,加速培育面向工业领域的大模子,凝练和开下班业应用场景,深化工业数据开发利用,提高算力供给才略,服从营造讲究环境,积极探索东说念主工智能和工业交融发展新旅途,形成双向赋能的发展气象。4月27日,北京市发改委在2024中关村论坛年会“将来东说念主工智能前卫论坛”上发布《对于加速通用东说念主工智能产业引颈发展的些许规律》。其中提到,北京将加健硕模子关键中枢期间攻关,对纳入国度要紧计策任务的攻关形貌,最高支柱1亿元。本市还将协同社会成本和国度级基金,在5年内投资跨越1000亿元,支柱北京通用东说念主工智能产业加速发展。4月28日,国务院国资委副主任王宏志说,中央企业、地方大型国有企业止境是行业龙头企业,要加速实施“AI+”专项行径,充分阐发应用场景多的上风,带头抢抓东说念主工智能赋能传统产业的机遇,主动开放应用场景,积极合作打造不错融入企业坐褥计议系统的行业大模子,力图“以应用带期间”加速完结期间迭代升级、增长动能辗转。

  ▶数据要素

  数据要素方面,4月4日,国度数据局就《深化智谋城市发展 鼓动城市全域数字化转型的指挥倡导》公开征求倡导。《征求倡导稿》忽视,到2027年,寰宇城市全域数字化转型取得显豁成效,形成一批横向买通、纵向贯通、各具特色的宜居、韧性、智谋城市,有劲相沿数字中国建设;到2030年,寰宇城市全域数字化转型全面破裂,东说念主民大家的获取感、幸福感、安全感全面提高,涌现一批数字精致期间具有全球竞争力的中国式当代化城市。4月23日,据新华网,近日国度数据局印发《数字社会2024年管事要点》,其中围绕促进数字寰球服务普惠化、鼓动数字社会治理精确化、深化智谋城市建设、推动数字城乡交融发展、服从构筑好意思好数字生涯等5个方面部署要点任务。下一步,国度数据局将会同接洽单元抓好各项任务落实,为雄伟东说念主民大家构建智能方便友好的数字社会空间、提供丰富优质普惠的数字寰球服务,不断增强东说念主民大家的获取感、幸福感、安全感。

  ▶ 双碳/快意储

  双碳/快意储方面,4月1日,国度发展更始委、国度能源局、农业农村部发布《对于组织开展“千乡万村驭风行径”的报告》,其中提到要在“十四五”期间,在具备条款的县(市、区、旗)域农村地区,以村为单元,建成一批马上就近开发利用的风电形貌,原则上每个行政村不跨越20兆瓦,探索形成“村企合作”的风电投资建设新模式和“共建分享”的收益分派新机制。4月12日,财政部印发《对于开展县域充换电设施补短板试点管事的报告》,其中提到,2024—2026年,按照“有考虑先行、场景牵引、科学有序、因地制宜”的原则,开展“百县千站万桩”试点工程,加强要点村镇新能源汽车充换电设施有考虑建设。中央财政将安排奖励资金支柱试点县开展试点管事。4月25日,工信部公开搜集对《电动自行车用充电器安全期间要求》强制性国度尺度第1号修改单(征求倡导稿)的倡导。凭证工业和信息化部局简函,针对近期车载充电器大都出现,有可能会影响电动自行车安全的问题,拟禁用车载充电器,以及完善永久性符号内容。

  ▶ 医药生物

  医药生物方面,主要聚焦立异药办法。4月4日,广州市印发《广州开发区(黄埔区)促进生物医药产业高质地发展办法》,颁布18条政策支柱立异药发展,包括对立异药、矫正型新药和生物类似药,在国内临床查验研发用度参加1000万元以上的,凭证其临床研发程度,分阶段最高按骨子参加临床研发用度的40%给以资助:完成Ⅰ、Ⅱ、Ⅲ期临床查验的,经认定,分别给以最高1000万元、2000万元、3000万元援助,单个企业每年最高资助1亿元等。4月7日,北京市医疗保险局等9部门制定了《北京市支柱立异医药高质地发展些许规律(2024)(征求倡导稿)》,送审稿共八部分32条:包括:服从提高立异医药临床筹商质效(4条)、助力加速立异药械审评审批(4条)、逍遥促进医药贸易便利化(3条)、加力促进立异医药临床应用(8条)、勤苦拓展立异医药支付渠说念(3条)、饱读动医疗健康数据赋能立异(5条)、强化立异医药企业投融资支柱(3条)和保险规律(2条)。

  07

  附录

  ▶ 估值

  ⚫ 合座情况

  四月末全部A股敷裕估值水平为14.4X(处于2010年以来39.5%分位),相比三月末上行0.5x。

  四月末非金融A股敷裕估值水平为19.7X(处于2010年以来38.1%分位),相比三月末上行0.7x。

  ⚫ 板块变化

  四月末创业板敷裕估值水平为30.5X(处于2010年以来4.9%分位),相比三月末上行1.5X。

  四月末中小企业板敷裕估值水平为21.1X(处于2010年以来5.6%分位),相比三月末上行1.0X。

  四月末大盘成份股敷裕估值水平为11.9X(处于2010年以来55.9%分位),相比三月末上行0.4x。

  四月末中盘成份股敷裕估值水平为14.3X(处于2010年以来13.6%分位),相比三月末上行0.8x。

  四月末小盘成份股敷裕估值水平为21.5X(处于2010年以来22.2%分位),相比三月末上行1.2x。

  四月末沪深300敷裕估值水平为11.7X(处于2010年以来47.0%分位),相比三月末上行0.4X。

  四月末中证500敷裕估值水平为19.6X(处于2010年以来26.4%分位),相比三月末上行1.9X 。

  四月末中证1000敷裕估值水平为23.1X(处于2010年以来18.5%分位),相比三月末上行1.1X。

  ⚫ 行业变化

  分行业来看,国防军工、诡计机、电子、好意思容照管、医药生物的估值水平高于其他行业,银行、建筑胁制、煤炭、石油石化、交通运送水平较低,其中银行的估值水平处于末位。

  ⚫ 全球对比

  与世界其他主要股市相比,全部A股的估值处于中等偏上水平。

股市回暖,抄底炒股先开户!智能定投、条款单、个股雷达……送给你>> 海量资讯、精确解读,尽在新浪财经APP

职责剪辑:何俊熹 赌钱赚钱官方登录